电脑桌面
添加签字123到电脑桌面
安装后可以在桌面快捷访问

加气砂轻质砂浆粉刷施工工艺流程.doc

加气砂轻质砂浆粉刷施工工艺流程.doc_第1页
1/2
加气砂轻质砂浆粉刷施工工艺流程.doc_第2页
2/2
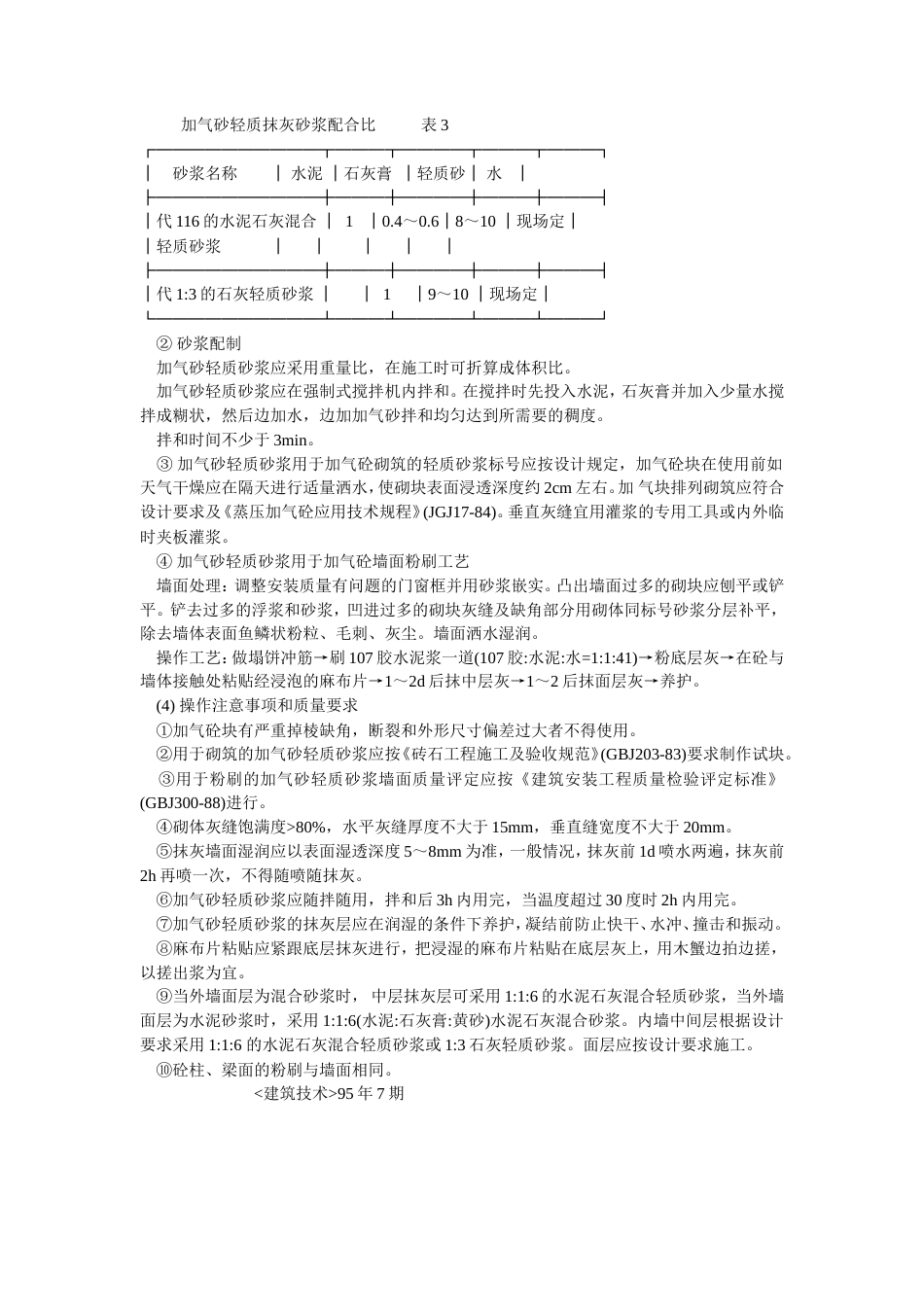
加气砂轻质砂浆粉刷施工 粉煤灰加气砼因具有容重轻、耐热、保温、防火、吸音和易加工等的特性,是一种轻质和耐热保温的墙体材料。但如果加气砼墙体砌筑和墙面抹灰仍采用普通砂浆,就会造成加气砼墙面抹灰出现空鼓、裂缝、剥落等现象,影响工程的感观质量,而采用加气砂轻质砂浆砌筑和粉刷加气砼墙体,就可以克服上述问题。 (1) 使用范围 加气砂轻质砂浆主要适用于一般工业与民用建筑加气砼墙体的砌筑和抹灰工程。也适用于±0.00 以上一般工业与民用建筑的粘土砖、砼小型空心砌块及其他砌块墙体的砌筑和抹灰。但不得使用于有酸、碱侵蚀的墙体的砌筑和抹灰工程。 (2) 材料的主要技术要求 ① 加气砂的技术要求 细度模数:用于砌筑砂浆时为 3.5~2.5;用于抹灰时为 2.5~1.8。 加气砂干重度在 700~800kg/m3 左右, 不得含有杂质。 符合《建筑材料放射卫生防护标准》(GB6566-86)。 ② 麻布片的技术要求 使用天然麻皮分成宽 2~3MM 的麻片织成。 麻布片幅宽 15~20CM,孔的大小为 10~20MM 见方。 麻布片受潮变质者不得使用。 ③ 加气砂轻质砂浆的技术要求 宜采用 325 号水泥,石灰膏须充分熟化;宜用不含杂质的洁净水。 干重度 1000~1200kg/m3。 稠度要求见表 1。 表 1┌────────┬────────┬────────┐│ 砌体种类 │砌筑砂浆稠度(cm)│抹灰砂浆稠度(cm)│├────────┼────────┼────────┤│ 普通粘土砖 │ 7~10 │ 5~6 │├────────┼────────┼────────┤│ 粉煤灰加气砼块│ 6~10 │ 6~8 │├────────┼────────┼────────┤│ 砼空心砌块 │ 4~6 │ 5~7 │└────────┴────────┴────────┘ (3) 操作工艺要点 ① 配合比确定 加气砂轻质砂浆的配合比应通过试配确定。砌筑砂浆和抹灰砂浆参考配合比参见表 2.3。 加气砂轻质砌筑砂浆配合比 表 2┌────────────┬─────┬────┬───┬───┐│ 砂浆名称 │水泥(325#)│ 石灰膏│轻质砂│水 │├────────────┼─────┼────┼───┼───┤│M5 水泥轻质砂浆 │ 1 │ 0 │ 5~6 │现场定│├────────────┼─────┼────┼───┼───┤│M5 水泥石灰混合砂浆 │ 1 │0.3~0.5│ 5~6 │现场定│├────────────┼─────┼────┼───┼───┤│M2.5 水泥石灰混合轻质砂浆│ 1 │0.3~0.5│ 7~8 │现场定│└────────────┴─────┴────┴───┴───┘ 加气砂轻质抹灰砂浆配合比 表 3┌──────────┬───┬────┬───┬───┐│ 砂浆名称 │ 水泥 │石灰膏 │轻质砂│ 水 │├──────────┼───┼────┼───┼───┤│代 116 的水泥石灰混合 │ 1 │0.4~0.6│8~10 │现场定││轻质砂浆 │ │ │ │ │├──────────┼───┼────┼───┼───┤│代 1:3 的石灰轻质砂浆 │ │ 1 │9~10 │现场定│└──────────┴───┴────┴───┴───┘ ② 砂浆配制 加气砂轻质砂浆应采用重量比,在施工时可折算成体积比。 加气砂轻质砂浆应在强制式搅拌机内拌和。在搅拌时先投入水泥,石灰膏并加入少量水搅拌成糊状,然后边加水,边加加气砂拌和均匀达到所需要的稠度。 拌和时间不少于 3min。 ③ 加气砂轻质砂浆用于加气砼砌筑的轻质砂浆标号应按设计规定,加气砼块在使用前如天气干燥应在隔天进行适量洒水,使砌块表面浸透深度约 2cm 左右。加 气块排列砌筑应符合设计要求及《蒸压加气砼应用技术规程》(JGJ17-84)。垂直灰缝宜用灌浆的专用工具或内外临时夹板灌浆。 ④ 加气砂轻质砂浆用于加气砼墙面粉刷工艺 墙面处理:调整安装质量有问题的门窗框并用砂浆嵌实。凸出墙面过多的砌块应刨平或铲平。铲去过多的浮浆和砂浆,凹进过多的砌块灰缝及缺角部分用砌体同...

1、当您付费下载文档后,您只拥有了使用权限,并不意味着购买了版权,文档只能用于自身使用,不得用于其他商业用途(如 [转卖]进行直接盈利或[编辑后售卖]进行间接盈利)。
2、本站所有内容均由合作方或网友上传,本站不对文档的完整性、权威性及其观点立场正确性做任何保证或承诺!文档内容仅供研究参考,付费前请自行鉴别。
3、如文档内容存在违规,或者侵犯商业秘密、侵犯著作权等,请点击“违规举报”。

碎片内容

加气砂轻质砂浆粉刷施工工艺流程.doc

确认删除?
vip会员
分享赚钱
搜索
关注微信
  • 签字123
回到顶部