电脑桌面
添加签字123到电脑桌面
安装后可以在桌面快捷访问

某政府施工组织设计.doc

某政府施工组织设计.doc_第1页
1/26
某政府施工组织设计.doc_第2页
2/26
某政府施工组织设计.doc_第3页
3/26
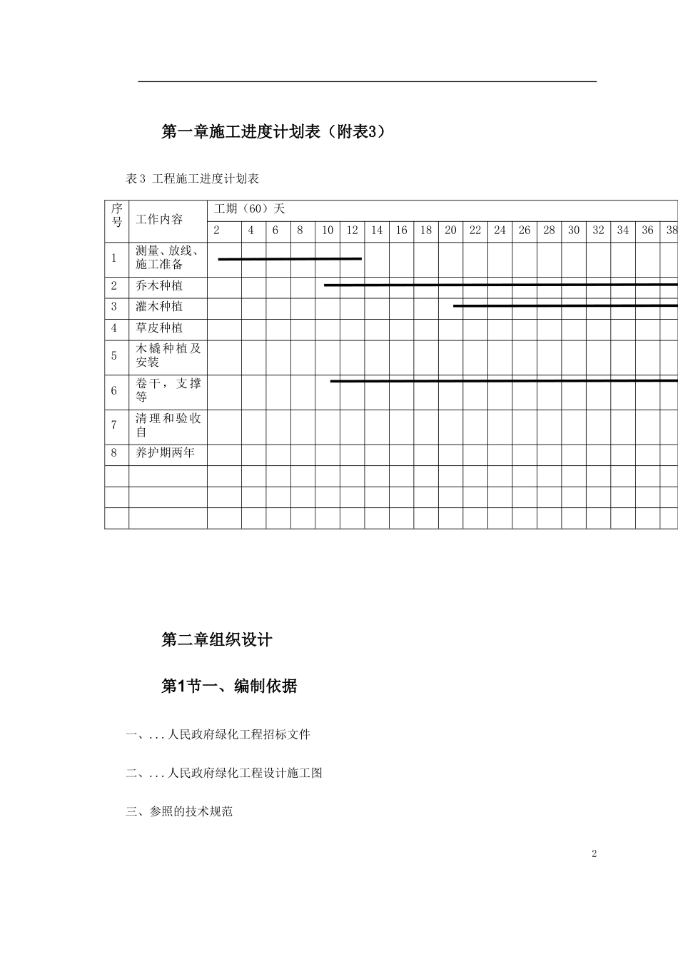
目录第一章 施工进度计划表(附表 3).................................................2第二章 组织设计................................................................3第 1 节 一、编制依据.........................................................3第 2 节 二、工程概况.........................................................4第 3 节 三、施工部署.........................................................4第 4 节 四、分项工程施工方法及技术措施.......................................5第 5 节 五、机械设备进场计划................................................14第 6 节 六、劳动力安排计划..................................................15第 7 节 七、质量保证的技术组织措施..........................................15第 8 节 八、安全生产的技术组织措施..........................................23第 9 节 九、文明施工的技术组织措施..........................................25第 10 节 十、确保工期的技术组织措施.........................................271第一章施工进度计划表(附表3)表 3 工程施工进度计划表序号工作内容工期(60)天24681012141618202224262830323436381测量、放线、施工准备 2乔木种植3灌木种植4草皮种植5木橇种植及安装6卷干,支撑等7清理和验收自8养护期两年第二章组织设计第1节一、编制依据一、...人民政府绿化工程招标文件二、...人民政府绿化工程设计施工图三、参照的技术规范2 A、城市绿化工程施工及验收规范(CJJ/T82-99)。 B、建筑工程质量检验评定标准(GBJ301-88)。 C、混凝土结构工程施工质量验收规范 GB50204-2002 D、其它有关施工技术标准,规范和验收标准。第2节二、工程概况本工程为...人民政府内绿化工程,主要由苗木绿化、木桶制作两部分工程组成。承包方式为包工包料,质量要求为“合格”标准。工期为 60 日历天。本公司将集中各专业施工技术骨干,利用先进的施工机械,采用分块施工,交叉统筹安排,超常规施工技术措施,有步骤、有计划的完成该工程的施工任务,确保工期和质量优良。第3节三、施工部署第一节工程目标的确定及项目管理机构的组织一、工程目标 本工程工期目标:60 日历天。二、项目管理机构 从公司各专业部门抽调精干力量组成项目经理部,各专业人员各司其职,统一步调 确保3本工程质量进度目标都能顺利实现,具体的组织机构及管理人员如附图。第二节施工总体步骤根据招标文件精神,结合本公司长期以来的施工经验,精心组织合理施工,整个工程各部分为以下几个阶段:A 阶段: 主要完成绿化种植放样等工作,同时做好对相关的材料进行采购的工作。B 阶段: 完成苗木绿化种第4节四、分项工程施工方法及技术措施第一节分项工程施工方法一、苗木种植工程在种植前可根据苗木的各种特性,制定有针对性的种植和养护计划,如对于喜温暖气候、不耐寒的苗木在冬季种植养护时,要注意保暖措施,不适应湿地种植的苗木要注意排水,避免死烂根。 种植前先对种植土进行测试,确定 PH 值,再按苗木的不同特征,对种植土壤进行改良。Ⅰ、苗木种植(一)栽植前准备41、明确设计意图和施工任务量。2、根据所了解的情况和资料编制合理、科学的施工方案。3、施工现场准备若施工现场有垃圾、渣土、建筑垃圾等要进行清除,一些有碍施工的障碍物要进行拆迁和迁移,然后按照设计图纸进行地形整理,主要使其与四周道路、广场的标高合理衔接,使绿地排水通畅。(二)定点放线定点放线即是在现场测出苗木栽植位置和株行距,考虑本次工程的特点,采用自然式配置乔、灌木放线法:1、坐标定点法根据植物配置的疏密度,先按一定的比例在设计图及现场分别打好方格,在图上用尺量出树木在某方格的纵横坐标尺寸,再按此位置用皮尺量在现场相应的方格内。2、仪器测放法用经纬仪或小平板仪依据地上原有基点或建筑物、道路将树群或孤植树依照设计图上的位置依次定出每株的位置。3、目测法对于设计图上无固定点的绿化种植,如灌木丛、树群等可用...

1、当您付费下载文档后,您只拥有了使用权限,并不意味着购买了版权,文档只能用于自身使用,不得用于其他商业用途(如 [转卖]进行直接盈利或[编辑后售卖]进行间接盈利)。
2、本站所有内容均由合作方或网友上传,本站不对文档的完整性、权威性及其观点立场正确性做任何保证或承诺!文档内容仅供研究参考,付费前请自行鉴别。
3、如文档内容存在违规,或者侵犯商业秘密、侵犯著作权等,请点击“违规举报”。

碎片内容

某政府施工组织设计.doc

确认删除?
vip会员
分享赚钱
搜索
关注微信
  • 签字123
回到顶部