电脑桌面
添加签字123到电脑桌面
安装后可以在桌面快捷访问

立交桥改造绿化工程施工组织设计方案.doc

立交桥改造绿化工程施工组织设计方案.doc_第1页
1/26
立交桥改造绿化工程施工组织设计方案.doc_第2页
2/26
立交桥改造绿化工程施工组织设计方案.doc_第3页
3/26
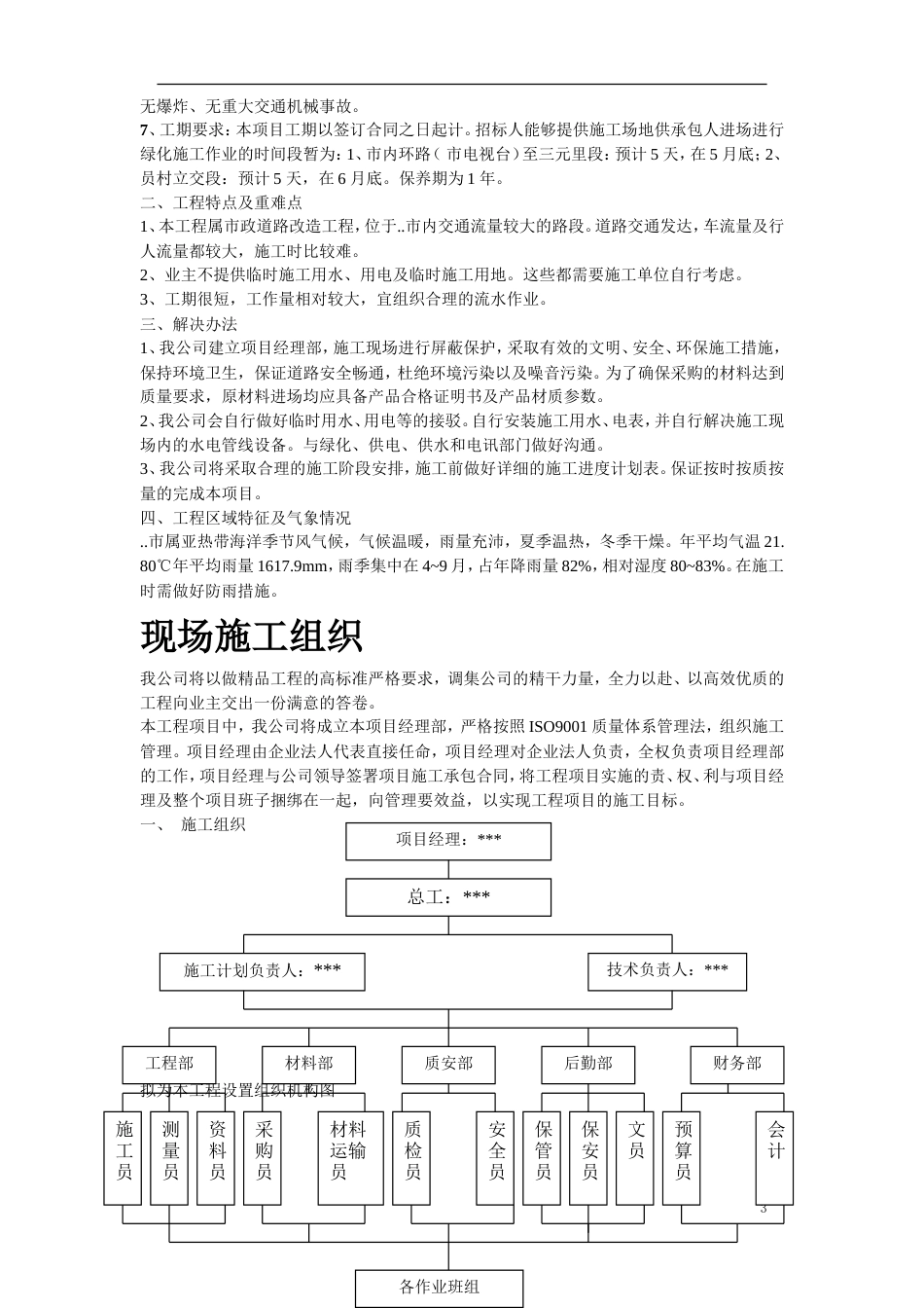
目录第一章 主要编制依据...........................................................2第二章 项目理解...............................................................3第三章 现场施工组织...........................................................6第四章 质量目标及保证体系....................................................13第五章 施工方案及施工方法....................................................26第六章 工期计划及保证体系....................................................40第七章 安全目标及保证体系....................................................47第八章 文明施工、环保目标及保证体系..........................................58第九章 工程保养期保证措施及质量保证承诺......................................62第十章 自有苗木情况说明......................................................661主要编制依据一、主要编制依据根据本工程实际情况,为保证工程质量和进度,编制施工组织的依据如下: 1、《广园、广花放射线..市内环路(市电视台)至...立交道路改造项目及..大道放射线(二期工程)员村立交改造项目绿化工程施工》招标文件及施工图纸;2、现场调查资料;3、有关现行施工规范、设计规范、规程标准a)《绿化施工质量验收标准》 b)CJJ/T82-99《城市绿化工程施工及验收规范》4、近年来同类工程施工经验。二、施工组织设计编制原则1、严格遵守国家和当地政府的有关法令、法规及有关规定。2、严格执行中华人民共和国国家标准和设计、施工规范、《安全操作规程》及招标文件中的有关规定,以切实响应招标文件的要求。3、根据工程实际情况,围绕工程重点周密部署,合理安排施工顺序。4、采用平行流水及均衡生产组织方法,坚持对工程施工全工程严密监控,运用网络技术控制施工进度,确保工期目标实现。5、合理配置生产要素,优化施工平面布置,减少工程消耗,降低生产成本。6、严格遵守安全防护规程、《安全操作规程》, 定期组织安全会议,进行安全防护教育,健全安全管理体系,落实安全责任制,简称安全检查制度,使安全工作警钟长鸣。实现“五无、二控制、一消灭”的安全目标。7、制定施工方案时,首先考虑环境保护措施,注重文明施工,把确保交通畅通、周边经济秩序良好、居民正常生活作为施工组织的前提,树立我公司的良好形象。8、严格执行 IS09001 质量标准,对施工过程进行有效控制,建立健全工程质量保证体系,完善质量管理制度,建立质量控制流程,抓住关键施工工序,把本标段建成精品工程。9、根据当地的水文地质、气象条件及施工工期要求,优化施工组织方案,充分发挥本公司施工工艺水平及管理水平,严格按设计及业主的要求组织施工,以合理配置人、财、机、物要素,确保工程的顺利实施。项目理解一、工程概况1、工程名称:广园、广花放射线..市内环路( 市电视台)至...立交道路改造项目及..大道放射线(二期工程)员村立交改造项目绿化工程施工。2、建设地点:..市。3、招标范围:绿化工程施工,包括场地清理、苗木、花卉、种植土等材料的采购、种植、保养期及管养配套工程施工等。市电视台至三元里立交路段线路总长 2.2 公里,员村立交路段路总长 1.13 公里。4、承包方式:以综合单价(或合价或金额或费用)的合同形式实行总承包。即包工、包料、包工期、包质量、包安全文明施工、包成活、包保养期管养、包交(竣)工验收、包总体组织和协调。5、质量标准:一次性验收合格,达到广东省优良工程标准。6、安全目标:安全施工样板工程实现施工全过程“六无”即无残废、无重伤、无倒塌、无中毒2无爆炸、无重大交通机械事故。7、工期要求:本项目工期以签订合同之日起计。招标人能够提供施工场地供承包人进场进行绿化施工作业的时间段暂为:1、市内环路( 市电视台)至三元里段:预计 5 天,在 5 月底;2、员村立交段:预计 5 天,在 6 月底。保养期为 1 年。二、工程特点及重难点1、本工程属市政道路改造工程,位于..市内交通流量较大的路段。道路交通发达,车流量及行人流...

1、当您付费下载文档后,您只拥有了使用权限,并不意味着购买了版权,文档只能用于自身使用,不得用于其他商业用途(如 [转卖]进行直接盈利或[编辑后售卖]进行间接盈利)。
2、本站所有内容均由合作方或网友上传,本站不对文档的完整性、权威性及其观点立场正确性做任何保证或承诺!文档内容仅供研究参考,付费前请自行鉴别。
3、如文档内容存在违规,或者侵犯商业秘密、侵犯著作权等,请点击“违规举报”。

碎片内容

立交桥改造绿化工程施工组织设计方案.doc

确认删除?
vip会员
分享赚钱
搜索
关注微信
  • 签字123
回到顶部