电脑桌面
添加签字123到电脑桌面
安装后可以在桌面快捷访问

安然家园北园景观绿化工程施工组织设计方案.doc

安然家园北园景观绿化工程施工组织设计方案.doc_第1页
1/39
安然家园北园景观绿化工程施工组织设计方案.doc_第2页
2/39
安然家园北园景观绿化工程施工组织设计方案.doc_第3页
3/39
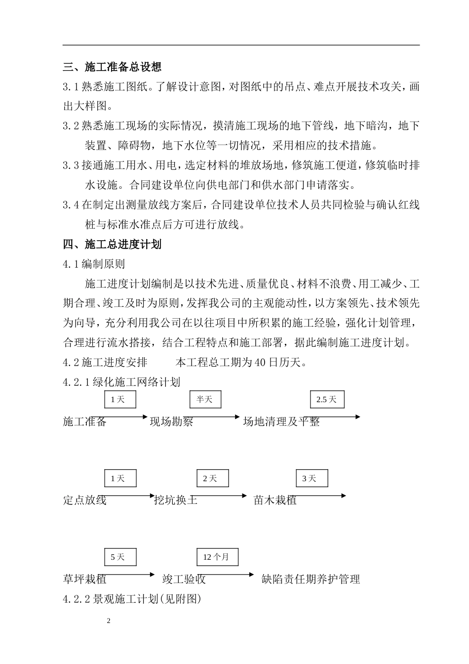
一、工程概况本工程位于合肥市四里河路与银杏大街交叉口处,建设单位为合肥市燃气房屋开发经营公司,设计单位为合肥市园林规划设计研究院。建设规模20000㎡。其中景观工程主要包括各类小广场、生态停车位、园路等。各景点有:廊架、凉亭、健身广场、喷泉、花池、景墙、小品、各地块组合铺装等。总体工程包括苗木的种植、室外照明及灌溉供水系统等。二、施工现场平面布置由于园林小品各景点分布在绿地的各个地方,因此建筑材料堆放应根据各景点大小进行合理堆放。2.1 临时道路设置为了满足施工材料的运输需要,工地需要修筑临时道路,为了减少材料的浪费,确保道路路基实度,故开工前应结合永久的道路的设计标高,提前将碎石垫层按设计要求铺平压实,表面再铺瓜子片或粗砂做面层压实,供施工时使用。等以后再浇筑砼路面,这样不仅确保永久性道路的质量,又保证了施工材料的运输和供应。2.2 临时排水网设置根据现场实际情况,搞好排水网设计。为确保施工现场平整、整洁,应修好排水沟网络和污泥水沉淀池,将地面雨水及时排入临时排水沟,面积较大的地方应设置沉淀池,经沉淀后再排入市政管道。2.3 施工用水布置施工用水分点设置供应,如砼搅拌站,工地养护用水,生活区用水,消防用水进行有计划的分点供应,并在主水管上设置总的水表,以确计量使用。管道应埋在地下防止机械辗压。2.4 施工用电应根据三相电路,基本做到平衡,由总配电箱分出,两箱为动力分配电箱,一箱为工地照明及生活照明分配电箱,并附设电表计量。2.5 现场主要施工机械计划:(见附表) 1 三、施工准备总设想3.1 熟悉施工图纸。了解设计意图,对图纸中的吊点、难点开展技术攻关,画出大样图。3.2 熟悉施工现场的实际情况,摸清施工现场的地下管线,地下暗沟,地下装置、障碍物,地下水位等一切情况,采用相应的技术措施。3.3 接通施工用水、用电,选定材料的堆放场地,修筑施工便道,修筑临时排水设施。合同建设单位向供电部门和供水部门申请落实。3.4 在制定出测量放线方案后,合同建设单位技术人员共同检验与确认红线桩与标准水准点后方可进行放线。四、施工总进度计划4.1 编制原则施工进度计划编制是以技术先进、质量优良、材料不浪费、用工减少、工期合理、竣工及时为原则,发挥我公司的主观能动性,以方案领先、技术领先为向导,充分利用我公司在以往项目中所积累的施工经验,强化计划管理,合理进行流水搭接,结合工程特点和施工部署,据此编制施工进度计划。4.2 施工进度安排 本工程总工期为 40 日历天。4.2.1 绿化施工网络计划施工准备现场勘察场地清理及平整定点放线挖坑换土苗木栽植草坪栽植竣工验收缺陷责任期养护管理4.2.2 景观施工计划(见附图) 2 1 天半天2.5 天1 天2 天3 天5 天12 个月4.3 确保计划实施的主要措施4.3.1 一旦中标,我公司总承包管理人员做到“今天通知,明天进场”,立即做好施工前准备工作。4.3.2 由公司副总经理主持召开每二周一次的项目经理部会议,对本工程施工进度、资金、物资、设备进行总调度和平衡,解决施工过程中的各类矛盾和问题,使该工程顺利进行。4.3.3 承包项目经理部用周计划控制分部分项工程进度,按计划要求,每周如开一次平衡调度会,及时解决劳动力、施工材料、设备调度问题,确保工程按计划实施。4.3.4 项目技术部采用计划形式以周保月、月保季、季保总进度,按计划要求,每周召开一次平衡调度会,及时解决劳动力、施工材料、设备调度问题,每日一次碰头会,确保工程按计划实施。4.3.5 在投标书基础上,编制施工组织设计,编制施工预算,做到各项工作事先心中有数,计划先行。4.3.6 在学习图纸、设计交底的前提下,对施工中可能遇到的疑难问题,尽可能在施工前获得解决。4.3.7 强化计划管理,生产工作以计划为中心、在计划指导下进行,有关工作做到事先预控。4.3.8 加强平衡调度工作,对生产过程发生的不平衡、不协调状况,随时进行平衡调度,使影响进度的矛盾解决在萌芽状态。4.3.9 加强同监理工程师和设计代表的联系,要尊重他们的意见,碰到疑难问题,必须达到共识后才能实施。4.3.10 依据以往施工经验,安装预埋件、...

1、当您付费下载文档后,您只拥有了使用权限,并不意味着购买了版权,文档只能用于自身使用,不得用于其他商业用途(如 [转卖]进行直接盈利或[编辑后售卖]进行间接盈利)。
2、本站所有内容均由合作方或网友上传,本站不对文档的完整性、权威性及其观点立场正确性做任何保证或承诺!文档内容仅供研究参考,付费前请自行鉴别。
3、如文档内容存在违规,或者侵犯商业秘密、侵犯著作权等,请点击“违规举报”。

碎片内容

安然家园北园景观绿化工程施工组织设计方案.doc

确认删除?
vip会员
分享赚钱
搜索
关注微信
  • 签字123
回到顶部