电脑桌面
添加签字123到电脑桌面
安装后可以在桌面快捷访问

001灰土地基施工工艺.doc

001灰土地基施工工艺.doc_第1页
1/6
001灰土地基施工工艺.doc_第2页
2/6
001灰土地基施工工艺.doc_第3页
3/6
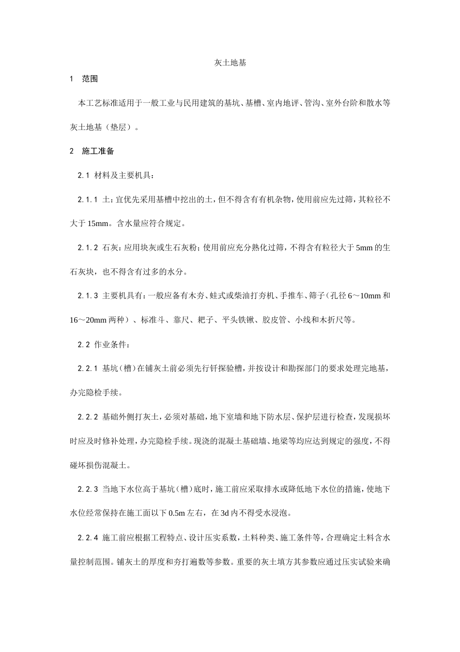
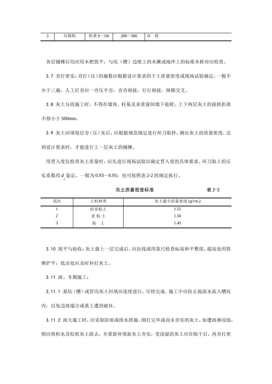
灰土地基1 范围 本工艺标准适用于一般工业与民用建筑的基坑、基槽、室内地评、管沟、室外台阶和散水等灰土地基(垫层)。2 施工准备 2.1 材料及主要机具: 2.1.1 土:宜优先采用基槽中挖出的土,但不得含有有机杂物,使用前应先过筛,其粒径不大于 15mm。含水量应符合规定。 2.1.2 石灰:应用块灰或生石灰粉;使用前应充分熟化过筛,不得含有粒径大于 5mm 的生石灰块,也不得含有过多的水分。 2.1.3 主要机具有:一般应备有木夯、蛙式或柴油打夯机、手推车、筛子(孔径 6~10mm 和16~20mm 两种)、标准斗、靠尺、耙子、平头铁锹、胶皮管、小线和木折尺等。 2.2 作业条件: 2.2.1 基坑(槽)在铺灰土前必须先行钎探验槽,并按设计和勘探部门的要求处理完地基,办完隐检手续。 2.2.2 基础外侧打灰土,必须对基础,地下室墙和地下防水层、保护层进行检查,发现损坏时应及时修补处理,办完隐检手续。现浇的混凝土基础墙、地梁等均应达到规定的强度,不得碰坏损伤混凝土。 2.2.3 当地下水位高于基坑(槽)底时,施工前应采取排水或降低地下水位的措施,使地下水位经常保持在施工面以下 0.5m 左右,在 3d 内不得受水浸泡。 2.2.4 施工前应根据工程特点、设计压实系数,土料种类、施工条件等,合理确定土料含水量控制范围。铺灰土的厚度和夯打遍数等参数。重要的灰土填方其参数应通过压实试验来确定。 2.2.5 房心灰土和管沟灰土,应先完成上下水管道的安装或管沟墙间加固等措施后,再进行。并且将管沟、槽内、地坪上的积水或杂物、垃圾等有机物清除干净。 2.2.6 施工前,应作好水平高程的标志。如在基坑(槽)或管沟的边坡上每隔 3m 钉上灰土上平的木撅,在室内和散水的边墙上弹上水平线或在地坪上钉好标高控制的标准木桩。3 操作工艺 3.1 工艺流程:检验土料和石灰粉的质量并过筛→灰土拌合→槽底清理→分层铺灰土→夯打密实→找平验收 3.2 首先检查土料种类和质量以及石灰材料的质量是否符合标准的要求;然后分别过筛。如果是块灰闷制的熟石灰,要用 6~10mm 的筛子过筛,是生石灰粉可直接使用;土料要用 16~20mm 筛子过筛,均应确保粒径的要求。 3.3 灰土拌合:灰土的配合比应用体积比,除设计有特殊要求外,一般为 2∶8 或 3∶7。基础垫层灰土必须过标准斗,严格控制配合比。拌合时必须均匀一致,至少翻拌两次,拌合好的灰土颜色应一致。 3.4 灰土施工时,应适当控制含水量。工地检验方法是:用手将灰土紧握成团,两指轻捏即碎为宜。如土料水分过大或不足时,应晾干或洒水润湿。 3.5 基坑(槽)底或基土表面应清理干净。特别是槽边掉下的虚土,风吹入的树叶、木屑纸片、塑料袋等垃圾杂物。 3.6 分层铺灰土:每层的灰土铺摊厚度,可根据不同的施工方法,按表 2-l 选用。 灰土最大虚铺厚度 表 2-1项次夯具的种类重量 (kg)虚铺厚度 (mm)备 注1木 夯40~80200~250 人力打夯,落高 400~500mm,一夯压半夯2轻型夯实工具—200~250 蛙式打夯机、柴油打夯机3压路机机重 6~10t200~300 双 轮 各层铺摊后均应用木耙找平,与坑(槽)边壁上的木撅或地坪上的标准木桩对应检查。 3.7 夯打密实:夯打(压)的遍数应根据设计要求的干土质量密度或现场试验确定,一般不少于三遍。人工打夯应一夯压半夯,夯夯相接,行行相接,纵横交叉。 3.8 灰土分段施工时,不得在墙角、柱基及承重窗间墙下接槎,上下两层灰土的接槎距离不得小于 500mm。 3.9 灰土回填每层夯(压)实后,应根据规范规定进行环刀取样,测出灰土的质量密度,达到设计要求时,才能进行上一层灰土的铺摊。 用贯入度仪检查灰土质量时,应先进行现场试验以确定贯入度的具体要求。环刀取土的压实系数用 dy鉴定,一般为 0.93~0.95;也可按照表 2-2 的规定执行。 灰土质量密度标准 表 2-2项次土料种类灰土最小质量密度 (g/cm3)123轻亚粘土亚 粘 土粘 土1.551.501.45 3.10 找平与验收:灰土最上一层完成后,应拉线或用靠尺检查标高和平整度,超高处用铁锹铲平;低洼处应及时补打灰土。 3.11 雨、冬期施工: 3.11.1 基坑(槽)或管沟灰...

1、当您付费下载文档后,您只拥有了使用权限,并不意味着购买了版权,文档只能用于自身使用,不得用于其他商业用途(如 [转卖]进行直接盈利或[编辑后售卖]进行间接盈利)。
2、本站所有内容均由合作方或网友上传,本站不对文档的完整性、权威性及其观点立场正确性做任何保证或承诺!文档内容仅供研究参考,付费前请自行鉴别。
3、如文档内容存在违规,或者侵犯商业秘密、侵犯著作权等,请点击“违规举报”。

碎片内容

001灰土地基施工工艺.doc

确认删除?
vip会员
分享赚钱
搜索
关注微信
  • 签字123
回到顶部