电脑桌面
添加签字123到电脑桌面
安装后可以在桌面快捷访问

12G614-1砌体填充墙结构构造.pdf

12G614-1砌体填充墙结构构造.pdf_第1页
1/33
12G614-1砌体填充墙结构构造.pdf_第2页
2/33
12G614-1砌体填充墙结构构造.pdf_第3页
3/33
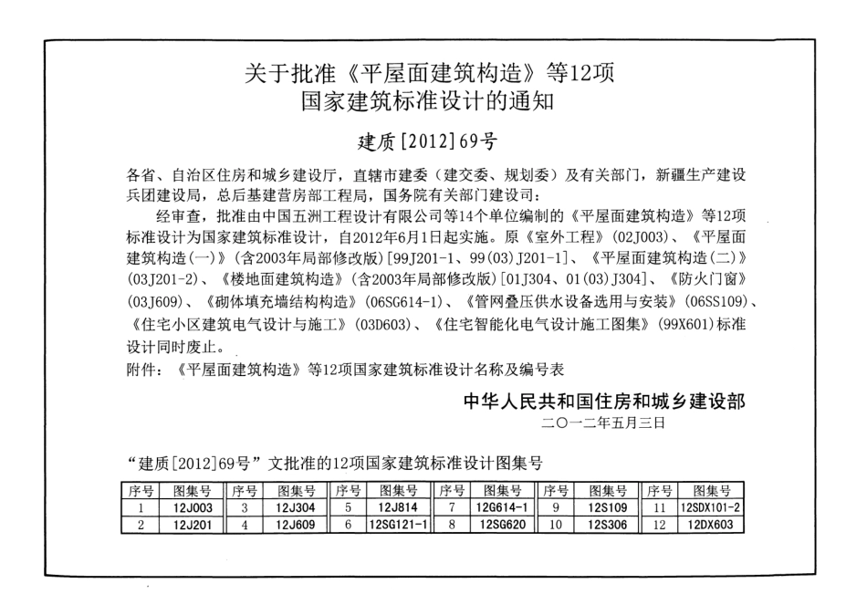
12G614-1 国家建筑标准设计图集砌体填充墙结栩栩造中国建筑标准设计研究院Fl寸FCONF=Jω工ωZDZN。〈-∞DZNZ〈-「d〈-、。20www. weboos. com国家建筑标准设计图集12G614-1 (替代06SG614-1)砌体填充墙结栩栩造批准部门:中华人民共和国住房和城乡建设部组织编制:中国建筑标准设计研究院字阁计划生版社www. weboos. com关于批准《平屋面建筑构造》等 12项国家建筑标准设计的通知建质 [2012] 69 号各省、自治区住房和城乡建设厅,直辖市建委(建交委、规划委)及有关部门,新疆生产建设兵团建设局,总后基建营房部工程局,国务院有关部门建设可:经审查,批准由中国五洲工程设计有限公司等 14个单位编制的《平屋面建筑构造》等 12项标准设计为国家建筑标准设计,自 2012年6月 1 日起实施。原《室外工程))(02J003) 、《平屋面建筑构造(一)))(含2003年局部修改版) [99J201-1 、99 (03) J201-1J 、《平屋面建筑构造(二) )) (03J201-2) 、《楼地面建筑构造))(含2003年局部修改版) [01J304 、01 (03) J304J 、《防火门窗》(03J609) 、《砌体填充墙结构构造))(06SG614一1)、《管网叠压供水设备选用与安装))(06SS109) 、《住宅小区建筑电气设计与施工))(03D603) 、《住宅智能化电气设计施工图集))(99X601) 标准设计同时废止。附件:((平屋面建筑构造》等 12项国家建筑标准设计名称及编号表中华人民共和国住房和城乡建设部二 0 一二年五月三日"建质 [2012J69号"文批准的 12项国家建筑标准设计图集号图集号12J003 12J201 即一叫一图集号口亏一ω一ω集一创-m图-w二位12J814 11 7 1 12G614-1 12SDX101-2 12SG620 www. weboos. com《砌体填充墙结构构造》编审名单编制组负责人:刘敏编制组成员:刘敏冯海悦郁银泉审查组长:沙志国审查组成员:王文栋陈富生吴耀辉周炳章姜学诗黄志刚戴国莹项目负责人:刘敏项目技术负责人:沙志国国标图热线电话:010-68799100 发行电话:010-68318822 查阅标准图集相关信息请登录国家建筑标准设计网站 http://www.chinabuilding.com.cnwww. weboos. com砌体填充墙结构构造主编单位负责人v 马批准部门中华人民共和国住房和城乡建设部批准文号建质 [2012] 69 号主编单位技术负责人it~5L-主编单位中国建筑标准设计研究院技术审定人统一编号GJBT-120311 以实行日期二 0 一二年六月一日图集号12G614-1设计负责人目录……·总说明........... . 常用砌体自承重墙允许计算高度 [Hol . . 框架柱中预留拉结钢筋详图... . 混凝土结构中预留拉结钢筋.... . 目构造柱、芯柱、水平系梁、过梁预留筋详图…………10填充墙与框架柱拉结详图... . 填充墙与框架柱拉结剖面图. . 混凝土结构中预埋件详图.. .... 构造柱详图... . 填充墙与构造柱拉结及填充墙顶部构造详图…………16录门洞口做法…填充墙布置示意图........ . 填充墙无洞口墙体构造柱及水平系梁布置示意图……..19 填充墙有洞口墙体构造柱及水平系梁布置示意图……..20 填充墙拉结示意图…………………………….21 小型空心砌块填充墙布置示意图………………….22 小型空心砌块墙体、芯柱根部详图. . 小型空心砌块填充墙拉结详图. . 小型空心砌块门洞口做法……………………….28 蒸压力口气混凝土砌块拉结详图……………………29| 目录陆 I1川614-1|审核|郁银泉|句"叫校对|冯海悦 I_~tl设计|刘敏 li1枫|页| www. weboos. com1 编制依据本图集是根据住房和城乡建设部建质 [2011]82 号文"关于印发 2011 年国家建设标准设计编制工作计划的通知"及现行国家有关规范、规程和标准编制。2.设计侬据《建筑抗震设计规范>>GB 50011-2010 《混凝土结构设计规范>>GB 50010-2010 《砌体结构设计规范))GB 50003 - 2011 《砌体工程施工质量验收规范))GB 50203 - 2011 《混凝土结构工程施工质量验收规范))GB 50204 - 2002 (2011 年版)《墙体材料应用统一技术规范>>GB 50574-2010 《建筑结构制图标准>>GB/T 50105-2010 《混凝土小型空心砌块建筑技术规程>>JGJ/T 14-2011 《轻集料混凝土小型空心砌块))GB/T 15229 ...

1、当您付费下载文档后,您只拥有了使用权限,并不意味着购买了版权,文档只能用于自身使用,不得用于其他商业用途(如 [转卖]进行直接盈利或[编辑后售卖]进行间接盈利)。
2、本站所有内容均由合作方或网友上传,本站不对文档的完整性、权威性及其观点立场正确性做任何保证或承诺!文档内容仅供研究参考,付费前请自行鉴别。
3、如文档内容存在违规,或者侵犯商业秘密、侵犯著作权等,请点击“违规举报”。

碎片内容

12G614-1砌体填充墙结构构造.pdf

确认删除?
vip会员
分享赚钱
搜索
关注微信
  • 签字123
回到顶部