电脑桌面
添加签字123到电脑桌面
安装后可以在桌面快捷访问

13J502-2内装修-室内吊顶.pdf

13J502-2内装修-室内吊顶.pdf_第1页
1/190
13J502-2内装修-室内吊顶.pdf_第2页
2/190
13J502-2内装修-室内吊顶.pdf_第3页
3/190
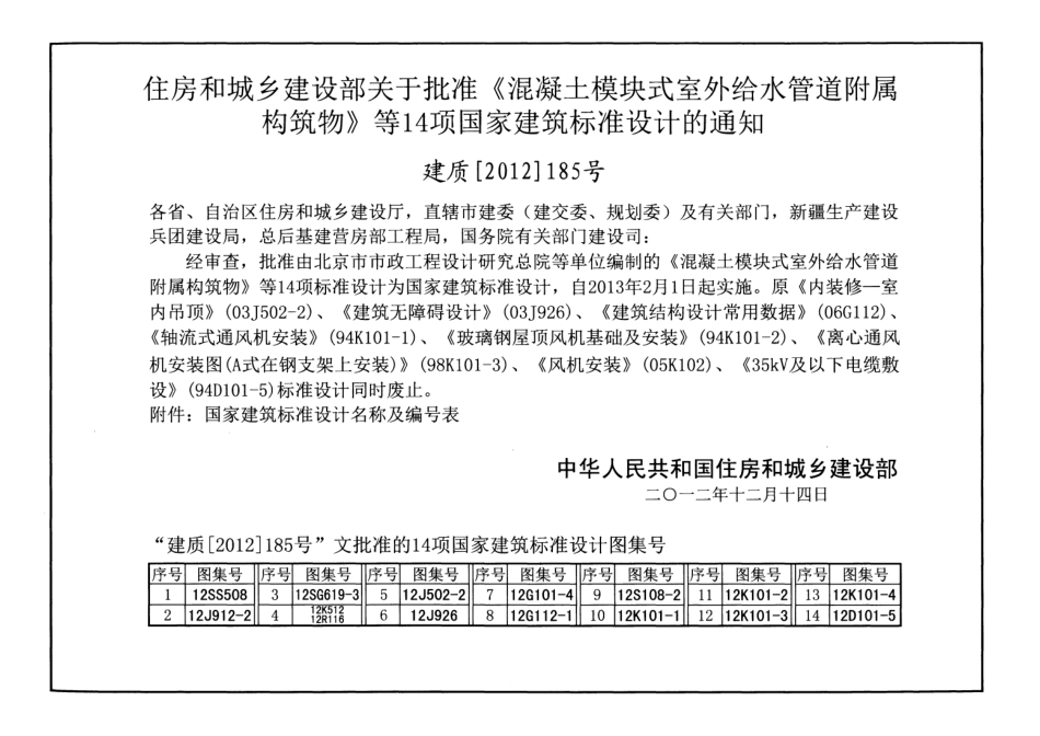
12J502-2 修内中国建筑标准设计研究院国家建筑标准设计图集装室内吊顶NlNOm「dNF-「,ωzωZDZN。〈-∞DZNZ〈-亏〈-亏。20资料来源于互联网,由网友分享提供,我们仅提供一个观摩学习的环境,不承担任何技术及版权问题,不对任何资源负法律责任,所有资料请下载后24小时内删除,如果您觉得满意,请购买正版。国家建筑标准设计图集12J502-2 (替代03J502-2)内装修室内吊顶批准部门:中华人民共和国住房和城乡建设部组织编制:中国建筑标准设计研究院中阁计划生版社住房和城乡建设部关于批准《混凝土模块式室外给水管道附属构筑物》等 14项国家建筑标准设计的通知建质 [2012] 185 号各省、自治区住房和城乡建设厅,直辖市建委(建交委、规划委)及有关部门,新疆生产建设兵团建设局,总后基建营房部工程局,国务院有关部门建设司:经审查,批准由北京市市政工程设计研究总院等单位编制的《混凝土模块式室外给水管道附属构筑物》等 14项标准设计为国家建筑标准设计,自 2013年 2月 1 日起实施。原《内装修一室内吊顶))(03J502一 2) 、《建筑无障碍设计))(03J926) 、《建筑结构设计常用数据))(06G112) 、《轴流式通风机安装))(94K101-1) 、《玻璃钢屋顶风机基础及安装))(94K101-2) 、《离心通风机安装图 (A式在钢支架上安装)))(98K101-3) 、《风机安装))(05K102) 、((35kV及以下电缆敷设))(94D101-5) 标准设计同时废止。附件:国家建筑标准设计名称及编号表中华人民共和国住房和城乡建设部二 0 一二年十二月十四日"建质 [2012J185号"文批准的 14项国家建筑标准设计图集号《内装修一室内吊顶》编审名单编制组负责人:饶良修郭景编制组成员:饶励周祥茵郭晓明张畔沈洋李征审查组长:赵冠谦审查组成员:顾均唐曾烈许绍业莫聘白朱爱霞孙皑吴文光项目负责人:周祥茵项目技术负责人:郭景国标图热线电话:010-68799100 发行电话:010-68318822 查阅标准图集相关信息请登录国家建筑标准设计网站问://www.chinabuilding.com.cn 内装修一室内吊顶|主编单位负责人争'5)吁比1 rof. 批准部门中华人民共和国住房和城乡建设部批准文号建质 [2们 2] 185号主编单位技术负责人脱叫ft{ ~~J 主编单位中国建筑设计研究院环境艺术设计研究院统编号 GJBT-1224技术审定人问々f--t中国建筑标准设计研究院一协动~li1树实行日期二 0 一三年二月一日图集号12J502-2设计负责人目录总说明索引彩页…. . A 轻钢龙骨纸面石膏板吊顶目轻钢龙骨纸面石膏板吊顶说明.................... .……. A01 吊顶轻钢龙骨及配件表.............................. .… A03 石膏板吊顶配套材料表及轻钢龙骨吊顶板系列表.... .. .. .. . .A08 轻钢龙骨吊顶板系列表.............................. .… A09 吊顶次龙骨平面布置.............................. .….. A10 吸顶式吊顶平面及详图.............................. .… A11 吸顶式吊顶详图.............................. .……… A12 不上人吊顶平面及详图.............................. .… A13 上人吊顶平面及详图.............................. .…. .A14 卡式龙骨吊顶平面及详图.. .. .. .. .. .. . . .. .. .. .. .. . . .. .. .. A15 卡式龙骨吊顶详图.............................. .…… .A16 卡式龙骨弧形吊顶详图.............................. .… A17 录折线型吊顶平、剖面及详图………………………… A18波型吊顶平、剖面及详图………………………….. A19 跌级吊顶平面及详图.............................. .…. .A20 预制造型板规格表及U型预制造型板吊顶详图………….. A21 L型预制造型板吊顶详图…………………………. .A22 18 厚多功能石膏板吊顶详图.................... .……… A23 吊顶与墙连接详图.............................. .…… .A24 吊顶伸缩缝详图.............................. .……… A25 吊顶嵌灯具平面及详图.............................. .… A26 吊顶灯带平面及详图.............................. .…. .A27...

1、当您付费下载文档后,您只拥有了使用权限,并不意味着购买了版权,文档只能用于自身使用,不得用于其他商业用途(如 [转卖]进行直接盈利或[编辑后售卖]进行间接盈利)。
2、本站所有内容均由合作方或网友上传,本站不对文档的完整性、权威性及其观点立场正确性做任何保证或承诺!文档内容仅供研究参考,付费前请自行鉴别。
3、如文档内容存在违规,或者侵犯商业秘密、侵犯著作权等,请点击“违规举报”。

碎片内容

13J502-2内装修-室内吊顶.pdf

确认删除?
vip会员
分享赚钱
搜索
关注微信
  • 签字123
回到顶部