电脑桌面
添加签字123到电脑桌面
安装后可以在桌面快捷访问

景观大道施工组织设计方案..docVIP专享优质

景观大道施工组织设计方案..doc_第1页
1/15
景观大道施工组织设计方案..doc_第2页
2/15
景观大道施工组织设计方案..doc_第3页
3/15
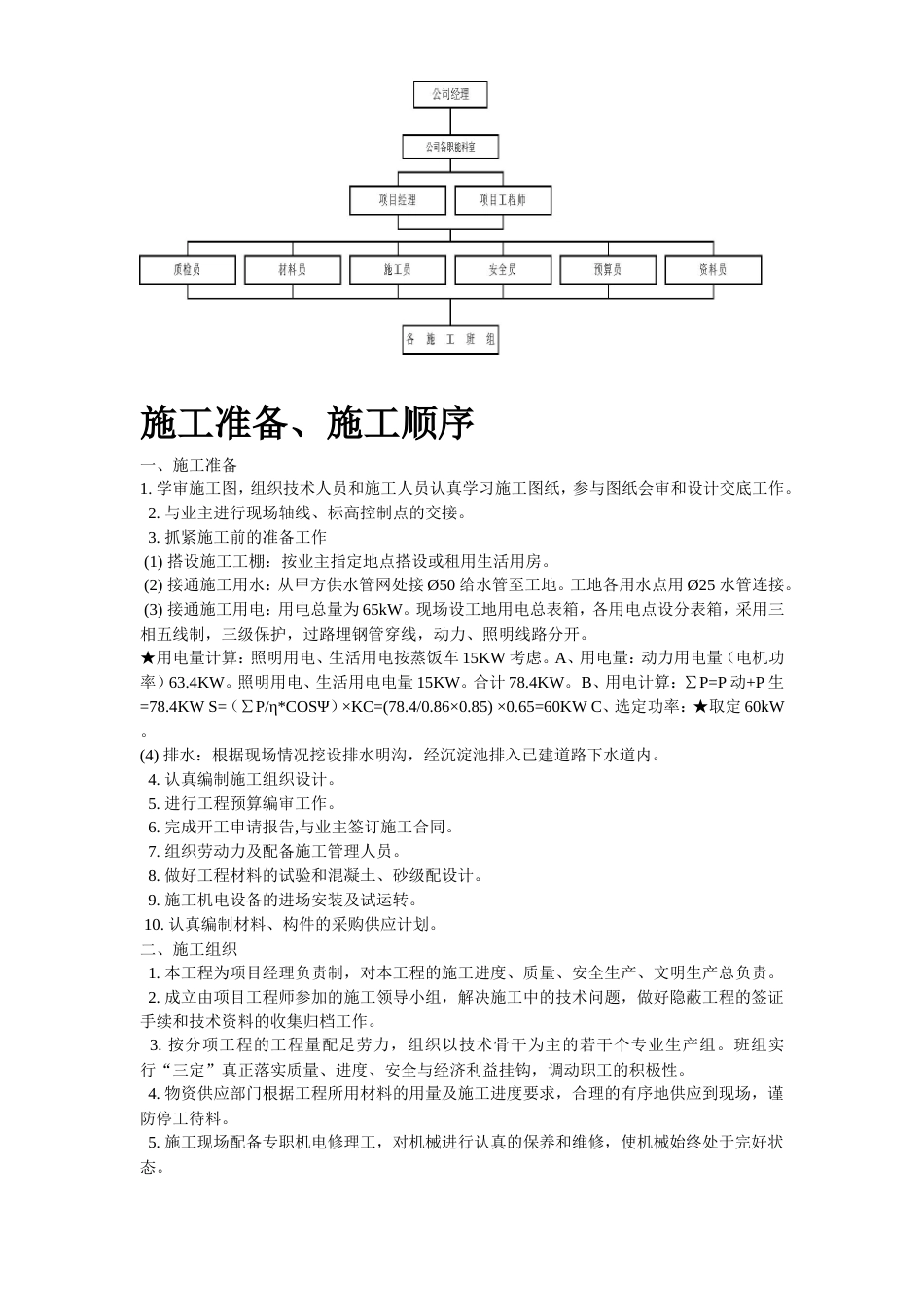
目录第一章 工程概况...............................................................3第二章 施工管理机构...........................................................5第三章 施工准备、施工顺序.....................................................5第四章 施工方法...............................................................8第 1 节 砖砌花坛施工.......................................................8第 2 节 操作工艺...........................................................9第 3 节 景观道路施工......................................................11第 4 节 绿化工程施工......................................................17第五章 质量保证..............................................................28第六章 安全保证..............................................................30第七章 文明施工..............................................................31第八章 施工进度保证措施......................................................32第九章 冬季施工和成品保护....................................................32第十章 施工场地布置..........................................................35第十一章 施工主要机具用量计划................................................35第十二章 劳动力安排计划......................................................36第十三章 工程进度计划........................................................37第十四章 工程主要材料用量计划................................................37工程概况常武路景观大道工程位于市区常武路,工程规模 6.2km,工程类别市政、绿化、园林,本次招标分为九个标段,本施工组织设计为第六标段。按施工图设计内容和招标文件的要求进行施工组织设计的编制。一、工程主要内容1. 施工围堰、抽水、清淤及 4m 高驳岸。2. 卵石路、磨光卵石路、花岗岩路。3. 防腐木条凳、防腐木园条凳。4. 400 宽、120 宽花坛。5. 景观石。6. 土方运进夯实、种植土回填、整形。7. 排水、路灯工程。二、工程特点 1. 常武路景观大道工程为市形象工程之一。 2. 为确保常武路景观大道工程的安全和正常运行,安全是第一位的,教育施工人员遵守各项规章制度,不到非作业区闲逛。 3. 本次绿化工程的区域在常武路边,所以施工中特别重视文明施工。三、编制依据1.《常武路景观大道工程施工招标文件》。2.《常武路景观大道工程》施工图。3.《常武路景观大道工程》投标答疑纪要。4.《城市绿化工程施工及验收规范》。5.《建筑安装工程施工技术操作规程》DB32/294—1999 6. 按照《有关文明施工文件》规定。四、工程质量招标文件要求工程质量为合格工程,绿化成活率>100%,并生长良好、无病虫害、无杂草。五、施工工期本工程招标工期为 2003 年 9 月 20 日---2003 年 11 月 20 日,工期为 60 天。为了尽快建成绿化工程,减少由于施工对道路运行的影响,我公司的投标工期为 60 天。我们将采用网络图安排作业计划,合理组织劳动力和配足资源,在 2003 年 11 月 20 全面完成绿化施工任务。施工管理机构施工准备、施工顺序一、施工准备1. 学审施工图,组织技术人员和施工人员认真学习施工图纸,参与图纸会审和设计交底工作。 2. 与业主进行现场轴线、标高控制点的交接。 3. 抓紧施工前的准备工作 (1) 搭设施工工棚:按业主指定地点搭设或租用生活用房。 (2) 接通施工用水:从甲方供水管网处接 Ø50 给水管至工地。工地各用水点用 Ø25 水管连接。 (3) 接通施工用电:用电总量为 65kW。现场设工地用电总表箱,各用电点设分表箱,采用三相五线制,三级保护,过路埋钢管穿线,动力、照明线路分开。★用电量计算:照明用电、生活用电按蒸饭车 15KW 考虑。A、用电量:动力用电量(电机功率)63.4KW。照明用电、生活用电电量 15KW。合计 78.4KW。 B、用电计算:∑P=P...

1、当您付费下载文档后,您只拥有了使用权限,并不意味着购买了版权,文档只能用于自身使用,不得用于其他商业用途(如 [转卖]进行直接盈利或[编辑后售卖]进行间接盈利)。
2、本站所有内容均由合作方或网友上传,本站不对文档的完整性、权威性及其观点立场正确性做任何保证或承诺!文档内容仅供研究参考,付费前请自行鉴别。
3、如文档内容存在违规,或者侵犯商业秘密、侵犯著作权等,请点击“违规举报”。

碎片内容

景观大道施工组织设计方案..doc

确认删除?
vip会员
分享赚钱
搜索
关注微信
  • 签字123
回到顶部