电脑桌面
添加签字123到电脑桌面
安装后可以在桌面快捷访问

GB4066.2-2004 干粉灭火剂 第2部分 ABC干粉灭火剂.pdf

GB4066.2-2004 干粉灭火剂 第2部分 ABC干粉灭火剂.pdf_第1页
1/9
GB4066.2-2004 干粉灭火剂 第2部分 ABC干粉灭火剂.pdf_第2页
2/9
GB4066.2-2004 干粉灭火剂 第2部分 ABC干粉灭火剂.pdf_第3页
3/9
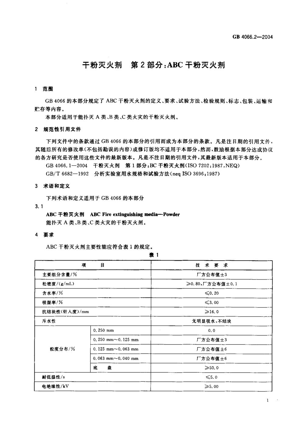
IC S 13 . 2 20 . 3 0C84中 华 人 民 共 和 国 国 家 标 准GB 4066.2- 2004 代替 GB 15060- 2002干粉灭火剂第 2 部分 :ABC 干粉灭火剂Fire extinguishing media- Part 2 : ABC powder(ISO 7202:1987,Fire protection- Fire extinguishing media- Powder,NEQ)2004-08-05 发布2005-02-01 实施中华人民共和国国家质量监督检验检疫总局中 国 国 家 标 准 化 管 理 委 员 会发 布G B 4 06 6 .2-20 0 4月U舌 本部分的第4 章、第 6 章为强制性的,其余为推荐性的 GB 4066《干粉灭火剂》分为两个部分: —第 1 部分:BC 干粉灭火剂; —第 2 部分:ABC 干粉灭火剂。 本部分为GB 4066 的第 2 部分。本部分与 ISO 7202 :1987《消防干粉灭火剂》的一致性程度为书等效,主要差异如下: —按照汉语习惯对一些编排格式进行了修改; —将一些适用于国际标准的表述改为适用于我国标准的表述; —增加了含水率、吸湿率、颜色的要求; —修改了灭火性能的试验方法; —增加了附录A"磷酸二氢钱含量试验方法”、附录B" 流动性试验方法”。 本部分代替GB 15060- 2002(磷酸钱盐干粉灭火剂》,本次修订除参照ISO 7202- 1987 外,同时参照美国联邦规范O-I} 1380B 1990. 12( 磷酸铁盐干粉灭火剂》、马来西亚标准 MS 1180 199。第三部分《干粉灭火剂》 本部分与 GB 15060- 2002 相比主要变化如下: —增加了颜色、喷射性能的要求; —修改了含量、松密度、粒度分布的要求; —修改了含水率、灭火性能的试验方法; —增加了规范性附录“磷酸二氢按含量试验方法”(见附录 A) ; —增加了资料性附录“流动性试验方法”(见附录 B) e 本部分自实施之日起,GB 13532- 1992《干粉灭火剂通用技术条件》,GB 15060- 2002(磷酸钱盐干粉灭火剂》同时废止。 本部分的附录A 为规范性附录,附录B 为资料性附录。 本部分由中华人民共和国公安部提出。 本部分由全国消防标准化技术委员会第三分技术委员会(SAC/ TC113 / SC3 )归口。 本部分起草单位:公安部天津消防科学研究所、江苏省公安厅消防局。 本部分主要起草人:戴殿峰、刘玉恒、李妹、孙卫东、钱涛。 本部分于 1983 年 12 月首次发布,1994 年 5 月第一次修订,2002 年 1 月第二次修订,本次修订为第三 次 修 订 。G B 4 06 6.2 -2 004干粉灭火剂第 2 部分 :ABC 干粉灭火荆范 围 GB 4066 的本部分规定了ABC干粉灭火剂的定义、要求、试验方法、检验规则、标志、包装、运输和贮存等内容。 本部分适用于能扑灭 A 类、B 类、C 类火灾的干粉灭火荆。2规范性引用文件 下列文件中的条款通过 GB 4066 的本部分的引用而成为本部分的条款。凡是注日期的引用文件,其随后所有的修改单(不包括勘误的内容)或修订版均不适用于本部分,然而,鼓励根据本部分达成协议的各方研究是否使用这些文件的最新版本。凡是不注日期的引用文件,其最新版本适用于本部分。 GB 4066. 1- 2004干粉灭火剂第 1部分二BC 干粉灭火剂(ISO 7202 ,1987,NEQ) GB /T 6682-1992分 析 实 验 室 用 水 规 格 和 试 验 方 法 (neq ISO 3696 ; 1987)术 语 和 定 义下列术语和定义适用于 GB 4066 的本部分ABC 干粉灭火剂ABC Fire extinguishing media- Powder能扑灭 A 类、B 类,C 类火灾的干粉灭火剂。要 求ABC 干粉灭火剂主要性能应符合表 1 的规定。 裹 1项目技术要求主要组分含量/ %厂方公 布值 士3松密度八g/. L)) o. 80,厂方公布值 1 0. 1含水率/ %(0. 20吸湿率/ %G 3. 00抗结块性(针人度)/mm)16. 0斥 水 性无 明显 吸水,不结块粒度分布/%0. 250 mm0 . 00. 250 mm^-0. 125 mm厂方公 布值 士30. 125 mm- - 0. 063 mm厂方公布值 士60. 063 -0. 040 mm厂方公布值 士6底盘)50. 0耐低温性/s(5 0电绝缘性/kV)5. 00G B 4 06 6.2 -2 00 4表 1(续 )项目技术要求颜 色黄 色喷射性 能/%)90灭 A 类火灾效能三次灭火试验至少二次灭火成功灭.

1、当您付费下载文档后,您只拥有了使用权限,并不意味着购买了版权,文档只能用于自身使用,不得用于其他商业用途(如 [转卖]进行直接盈利或[编辑后售卖]进行间接盈利)。
2、本站所有内容均由合作方或网友上传,本站不对文档的完整性、权威性及其观点立场正确性做任何保证或承诺!文档内容仅供研究参考,付费前请自行鉴别。
3、如文档内容存在违规,或者侵犯商业秘密、侵犯著作权等,请点击“违规举报”。

碎片内容

GB4066.2-2004 干粉灭火剂 第2部分 ABC干粉灭火剂.pdf

确认删除?
vip会员
分享赚钱
搜索
关注微信
  • 签字123
回到顶部