电脑桌面
添加签字123到电脑桌面
安装后可以在桌面快捷访问

《建筑设计防火规范》-局部修订条文(2018).pdf

《建筑设计防火规范》-局部修订条文(2018).pdf_第1页
1/28
《建筑设计防火规范》-局部修订条文(2018).pdf_第2页
2/28
《建筑设计防火规范》-局部修订条文(2018).pdf_第3页
3/28
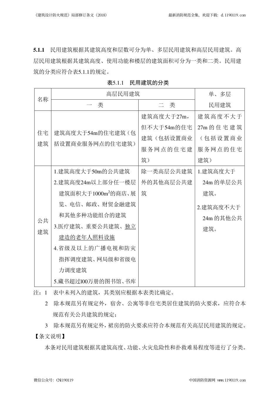
UDC 中华人民共和国国家标准 P GB 50016– 2014 建筑设计防火规范 局部修订条文(2018) 2018– 3 – 30 发布 2018– 10 –1 实施 中 华 人 民 共 和 国 住 房 和 城 乡 建 设 部 中华人民共和国国家质量监督检验检疫总局 联合发布 住房城乡建设部关于发布国家标准《建筑设计防火规范》 局部修订的公告 中华人民共和国住房和城乡建设部公告 2018 第 35 号 现批准国家标准《建筑设计防火规范》GB50016-2014 局部修订的条文,自2018 年 10 月 1 日起实施。其中,第 5.1.3A、5.4.4(1、2、3、4)、5.4.4B、5.5.8、5.5.13、5.5.15、5.5.17、6.2.2、6.7.4A、7.3.1、7.3.5(2、3、4)、8.2.1、8.3.4、8.4.1、10.1.5、10.3.2、11.0.4、11.0.7(2、3、4)条(款)为强制性条文,必须严格执行。经此次修改的原条文同时废止。 局部修订条文及具体内容在住房城乡建设部门户网站(mohurd.gov.cn)公开,并将刊登在近期出版的《工程建设标准化》刊物上。 中华人民共和国住房和城乡建设部 2018 年 3 月 30 日 修订条文附后: 注:下划线表示增补条文内容,删除线表示需要删除的原条文内容。 5.1.1 民用建筑根据其建筑高度和层数可分为单、多层民用建筑和高层民用建筑。高层民用建筑根据其建筑高度、使用功能和楼层的建筑面积可分为一类和二类。民用建筑的分类应符合表5.1.1的规定。 表5.1.1 民用建筑的分类 名称 高层民用建筑 单、多层 民用建筑 一 类 二 类 住宅建筑 建筑高度大于54m的住宅建筑(包括设置商业服务网点的住宅建筑) 建筑高度大于27m,但不大于54m的住宅建筑(包括设置商业服 务 网 点 的 住 宅 建筑) 建 筑 高度 不大 于27m 的 住 宅 建 筑( 包 括设 置商 业服 务 网点 的住 宅建筑) 公共建筑 1.建筑高度大于50m的公共建筑2.建筑高度24m以上部分任一楼层建筑面积大于1000m2的商店、展览、电信、邮政、财贸金融建筑和其他多种功能组合的建筑3.医疗建筑、重要公共建筑、独立建造的老年人照料设施4.省级及以上的广播电视和防灾指挥调度建筑、网局级和省级电力调度建筑5.藏书超过l00万册的图书馆、书库除一类高层公共建筑外的其他高层公共建筑 1.建筑高度大于24m 的单层公共建筑。2.建筑高度不大于24m 的其他公共建筑。注:1 表中未列入的建筑,其类别应根据本表类比确定。 2 除本规范另有规定外,宿舍、公寓等非住宅类居住建筑的防火要求,应符合本规范有关公共建筑的规定; 3 除本规范另有规定外,裙房的防火要求应符合本规范有关高层民用建筑的规定。 【条文说明】 本条对民用建筑根据其建筑高度、功能、火灾危险性和扑救难易程度等进行了分类。《建筑设计防火规范》局部修订条文(2018) 最新消防规范全集,欢迎下载: d. 1190119. com微信:CN1190119中国消防资源网 1190119. com以该分类为基础,本规范分别在耐火等级、防火间距、防火分区、安全疏散、灭火设施等方面对民用建筑的防火设计提出了不同的要求,以实现保障建筑消防安全与保证工程建设和提高投资效益的统一。 (1)对民用建筑进行分类是一个较为复杂的问题,现行国家标准《民用建筑设计通则》GB 50352 将民用建筑分为居住建筑和公共建筑两大类,其中居住建筑包括住宅建筑、宿舍建筑等。在防火方面,除住宅建筑外,其他类型居住建筑的火灾危险性与公共建筑接近,其防火要求需按公共建筑的有关规定执行。因此,本规范将民用建筑分为住宅建筑和公共建筑两大类,并进一步按照建筑高度分为高层民用建筑和单层、多层民用建筑。 (2)对于住宅建筑,本规范以 27m 作为区分多层和高层住宅建筑的标准;对于高层住宅建筑,以 54m 划分为一类和二类。该划分方式主要为了与原国家标准《建筑设计防火规范》GB 50016-2006 和《高层民用建筑设计防火规范》GB 50045-1995 中按 9 层及 18 层的划分标准相一致。 对于公共建筑,本规范以 24m 作为区分多层和高层公共建筑的标准。在高层建筑中将性质重要、火灾危险性大、疏散和扑救难度大的建筑定为一类。例如,将高层医疗.

1、当您付费下载文档后,您只拥有了使用权限,并不意味着购买了版权,文档只能用于自身使用,不得用于其他商业用途(如 [转卖]进行直接盈利或[编辑后售卖]进行间接盈利)。
2、本站所有内容均由合作方或网友上传,本站不对文档的完整性、权威性及其观点立场正确性做任何保证或承诺!文档内容仅供研究参考,付费前请自行鉴别。
3、如文档内容存在违规,或者侵犯商业秘密、侵犯著作权等,请点击“违规举报”。

碎片内容

《建筑设计防火规范》-局部修订条文(2018).pdf

确认删除?
vip会员
分享赚钱
搜索
关注微信
  • 签字123
回到顶部