电脑桌面
添加签字123到电脑桌面
安装后可以在桌面快捷访问

GBT 17219-1998 生活饮用水输配水设备及防护材料安全性评价标准.pdf

GBT 17219-1998 生活饮用水输配水设备及防护材料安全性评价标准.pdf_第1页
1/14
GBT 17219-1998 生活饮用水输配水设备及防护材料安全性评价标准.pdf_第2页
2/14
GBT 17219-1998 生活饮用水输配水设备及防护材料安全性评价标准.pdf_第3页
3/14
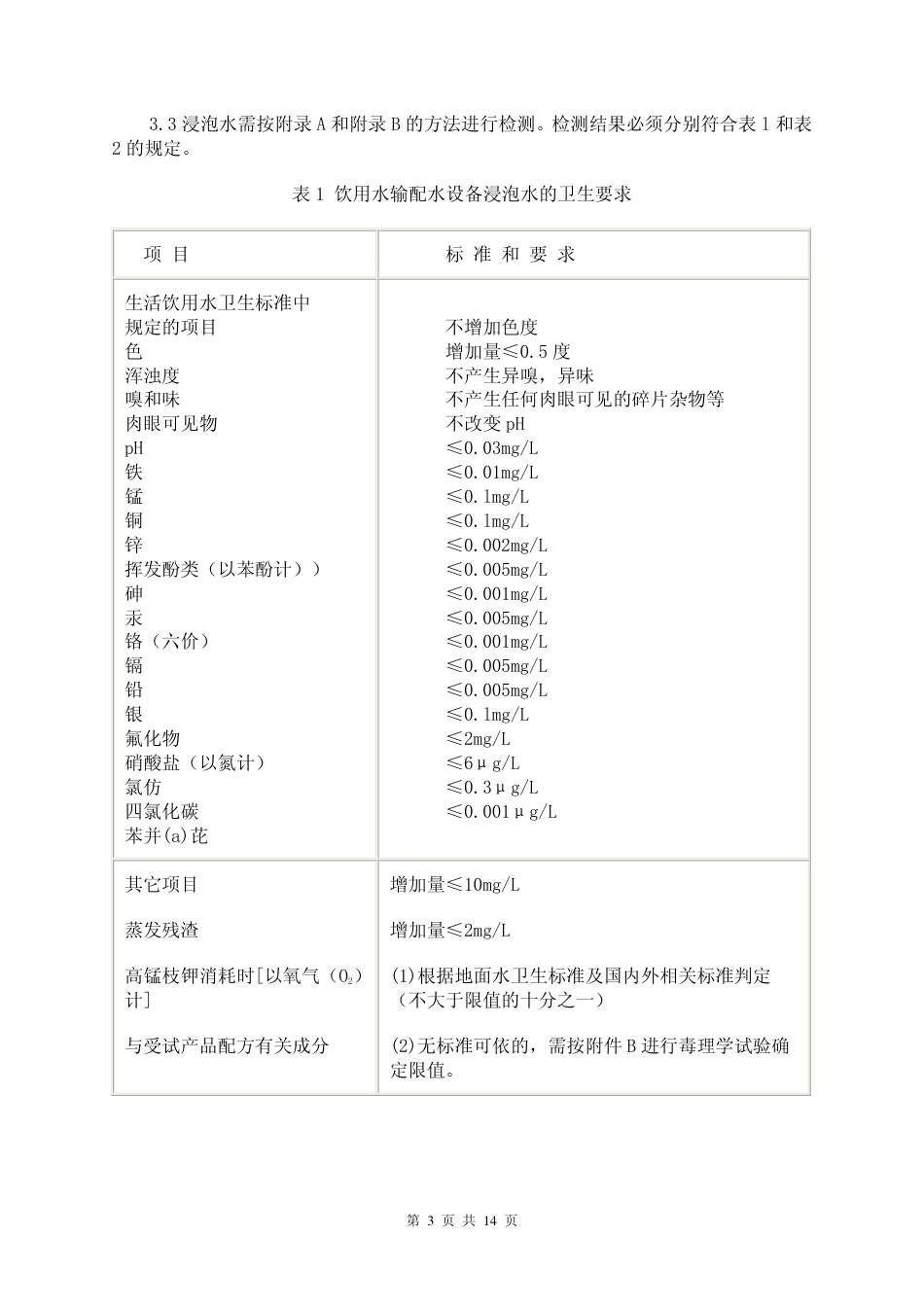
前 言 为贯彻执行《生活饮用水监督管理办法》,保障人群身体健康,特制定本标准。 本标准从 1998 年 10 月 1 日起实施。 本标准的附录 A、附录 B、附录 C 是标准的附录。 本标准由中华人民共和国卫生部提出。 本标准由中国预防医学科学院环境卫生监测所起草。 本标准主要起草人:秦钰慧、陈亚妍、李双黎、宋向东、陶毅。 本标准由卫生部委托中国预防医学科学院环境卫生监测所负责解释。 第 1 页 共 14 页 中华人民共和国国家标准 生活饮用水输配水设备 及防护材料安全性评价标准 GB/T 17219-1998 Standard for safety evaluation of equipment and Protective materials in drinking water system 1 主题内容与适用范围 本规定规定了饮用水输配水设备(供水系统的输配水管、设备、机械部件)和防护材料的卫生安全性评价标准。 本标准适用于与饮用水以及饮用水处理剂直接接触的物质和产品,这些物质和产品系指用于供水系统的输配水管、设备、机械部件(如阀门、加氯设备、水处理剂加入器等)以及防护材料(如涂料、内衬等)。 2 引用标准 下列标准所包含的条文,通过在本标准中引用而构成为本标准的条文。本标准出版时,所示版本均为有效。所有标准都会被修订,使用本标准的各方应探讨使用下列标准最新版本的可能性。 GB 5749-85 生活饮用水卫生标准 GB/T 5750-85 生活饮用水标准检验法 GB 7919-87 化妆品安全性评价程序和方法 GB/T 5009.69-1996 食品罐头内壁环氧酚醛涂料卫生标准的分析方法 GB 水源水中乙醛、丙烯醛卫生检验标准方法 气相色谱法 3 卫生要求 3.1 凡与饮用水接触的输配水设备和防护材料不得污染水质,管网末梢水水质必须符合 GB 5749 的要求。 3.2 饮用水输配水设备和防护材料必须按附录 A 和附录 B 的规定分别进行浸泡试验。 第 2 页 共 14 页 3.3 浸泡水需按附录 A 和附录 B 的方法进行检测。检测结果必须分别符合表 l 和表2 的规定。 表 1 饮用水输配水设备浸泡水的卫生要求 项 目 标 准 和 要 求 生活饮用水卫生标准中 规定的项目 色 浑浊度 嗅和味 肉眼可见物 pH 铁 锰 铜 锌 挥发酚类(以苯酚计)) 砷 汞 铬(六价) 镉 铅 银 氟化物 硝酸盐(以氮计) 氯仿 四氯化碳 苯并(a)芘 不增加色度 增加量≤0.5 度 不产生异嗅,异味 不产生任何肉眼可见的碎片杂物等 不改变 pH ≤0.03mg/L ≤0.01mg/L ≤0.lmg/L ≤0.lmg/L ≤0.002mg/L ≤0.005mg/L ≤0.001mg/L ≤0.005mg/L ≤0.001mg/L ≤0.005mg/L ≤0.005mg/L ≤0.lmg/L ≤2mg/L ≤6μg/L ≤0.3μg/L ≤0.001μg/L 其它项目 蒸发残渣 高锰枝钾消耗时[以氧气(O2)计] 与受试产品配方有关成分 增加量≤10mg/L 增加量≤2mg/L (1)根据地面水卫生标准及国内外相关标准判定(不大于限值的十分之一) (2)无标准可依的,需按附件 B 进行毒理学试验确定限值。 第 3 页 共 14 页 表 2 与饮用水接触的防护材料浸泡水的卫生要求 项目 卫生要求 生活饮用水卫生标准规定项目 色 浑浊度 嗅和味 肉眼可见物 pH 铁 锰 铜 锌 挥发酚类(以苯酚计)) 砷 汞 铬(六价) 镉 铅 银 氟化物 硝酸盐(以氮计) 氯仿 四氯化碳 苯并(a)芘 不增加色度 增加量≤0.5 度 不产生异嗅,异味 不产生任何肉眼可见的碎片杂物等 不改变 pH ≤0.03mgI/L ≤0.01mg/L ≤0.lmg/L ≤0.lmg/L ≤0.002mg/L ≤0.005mg/L ≤0.001mg/L ≤0.005mg/L ≤0.001mg/L ≤0.005mg/L ≤0.005mg/L ≤0.lmg/L ≤2mg/L ≤6μg/L ≤0.3μg/L ≤0.001μg/L 其它项目 醛类 蒸发残渣 高锰酸钾消耗量[以氧气(O2计)]与受试产品配方有关成分 放射性物质 不得检出 增加量≤10mg/L 增加量≤2mg/L (1)根据地面水卫生标准及国内外相关标准判定(不大于限值的十分之一) (2)无标准可依的,需按附录 C 进行毒理学试验确定限值。 不增加放射性 3.4 浸泡水尚需按附录 C 的方法进行下列毒理学试验。 3.4.1 急性经口毒性试验: LD50不得小.

1、当您付费下载文档后,您只拥有了使用权限,并不意味着购买了版权,文档只能用于自身使用,不得用于其他商业用途(如 [转卖]进行直接盈利或[编辑后售卖]进行间接盈利)。
2、本站所有内容均由合作方或网友上传,本站不对文档的完整性、权威性及其观点立场正确性做任何保证或承诺!文档内容仅供研究参考,付费前请自行鉴别。
3、如文档内容存在违规,或者侵犯商业秘密、侵犯著作权等,请点击“违规举报”。

碎片内容

GBT 17219-1998 生活饮用水输配水设备及防护材料安全性评价标准.pdf

确认删除?
vip会员
分享赚钱
搜索
关注微信
  • 签字123
回到顶部