电脑桌面
添加签字123到电脑桌面
安装后可以在桌面快捷访问

CJT196-2004 膜片式快开排泥阀.pdf

CJT196-2004 膜片式快开排泥阀.pdf_第1页
1/8
CJT196-2004 膜片式快开排泥阀.pdf_第2页
2/8
CJT196-2004 膜片式快开排泥阀.pdf_第3页
3/8
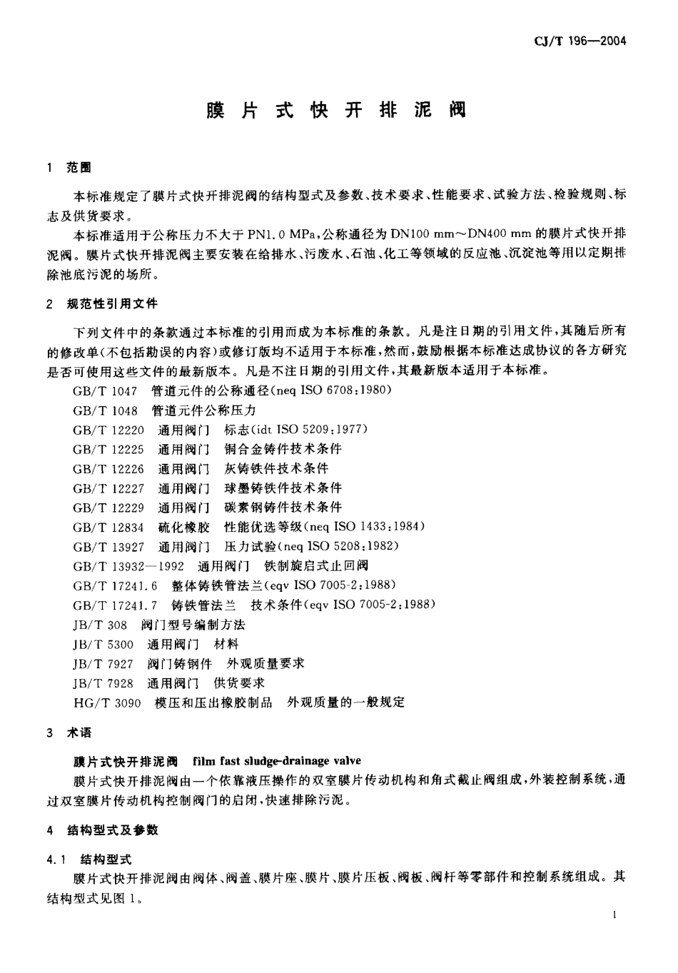
C J中华 人 民共 和 国城 镇 建 设 行 业标 准CJ / T 196-2004膜片 式快开 排泥阀Film fast sludge-drainage valve2004-09-17 发布2005-03- 01 实施中华人 民共和国建设部发 布口 / T 196-2004前言本标准为首次制定的城镇建设行业标准。本标准由建设部标准定额研究所提出。本标准由建设部给水排水产品标准化技术委员会归口。本标准由株洲南方阀门股份有限公司负责起草,中国市政工程中南设计研究院协助起草。本标准主要起草人: 罗建群、袁星明、丁文敏、杨东胜、代以义、董真、田伟钢、王胜利、谢辉。ca /T 196-2004膜 片式 快开 排泥阀1范 围 本标准规定了膜片式快开排泥阀的结构型式及参数、技术要求、性能要求、试验方法、检验规则、标志及供货要求 本标准适用于公称压力不大于PN1.0 MPa,公称通径为DN100 mm- DN400 mm 的膜片式快开排泥阀。膜片式快开排泥阀主要安装在给排水、污废水、石油、化工等领域的反应池、沉淀池等用以定期排除池底污泥的场所。2规范性引用文件 下列文件中的条款通过本标准的引用而成为本标准的条款。凡是注日期的引用文件,其随后所有的修改单(不包括勘误的内容)或修订版均不适用于本标准,然而,鼓励根据本标准达成协议的各方研究是否可使用这些文件的最新版本。凡是不注日期的引用文件,其最新版本适用于本标准。 GB/ T 1047管道元件的公称通径(neq ISO 6708:1980) GB/T 1048管道元件公称压力 GB/ T 12220通用阀门标志(idt ISO 5209:1977) GB/ T 12225通用阀门铜合金铸件技术条件 GB/T 12226通用阀门 灰铸铁件技术条件 GB/T 12227通用阀门球墨铸铁件技术条件 GB/ T 12229通用阀门碳素钢铸件技术条件 GB/ T 12834硫化橡胶性能优选等级(neq ISO 1433:1984) GB/T 13927通用阀门压力试验(neq ISO 5208:1982) GB/T 13932- 1992通用阀门铁制旋启式止回阀 GB/T 17241. 6整体铸铁管法兰(eqv ISO 7005-2: 1988) GB/T 17241. 7铸铁管法兰技术条件(eqv ISO 7005-2 :1988) JB/ T 308阀门型号编制方法 JB/T 5300通用阀门材料 JB/ T 7927阀门铸钢件外观质量要求 JB/T 7928 il$ 用阀门供货要求 HG/ T 3090樟压和压出橡胶制品外观质量的一般规定3术语 膜片式快开排泥阀 film fast sludge-drainage valve 膜片式快开排泥阀由一个依靠液压操作的双室膜片传动机构和角式截止阀组成,外装控制系统,通过双室膜片传动机构控制阀门的启闭,快速排除污泥。4结构型式及参数4. 1结构型式 膜片式快开排泥阀由阀体、阀盖、膜片座、膜片、膜片压板、阀板、阀杆等零部件和控制系统组成。其结构型式见图 1e lCJ /T 196-2004进 水t-阀 盖 ;2—膜片压板 ;3-膜 片 ;4—膜片座 ;5—阀 杆 ;6—阀 板 ;7—阀 体 。圈 1膜片式快开排泥阀的结构型式4. 2型 号 膜片式快开排泥阀的型号编制方法按 JB/ T 308 的规定,由下列单元组成:公称压力值( MPa) 的 10 倍阀板密封面材料角 式法 兰 连 接液 动膜片式快开排泥阀公 称 通 径CJ / T 196-2004示 例 : 公称通径 DN 200 mm、公称压力 PN 1. 0 MPa ,阀板密封面材料为橡胶的膜片式快开排泥阀,标记为:200 JM 744X-104. 3参 数4.3. 1膜片式快开排泥阀的公称通径应符合 GB/ T 1047 的规定。4.3.2膜片式快开排泥阀的公称压力应符合 GB/ T 1048 的规定。5要 求5. 1压力一温度等级 膜片式快开排泥阀的压力一温度等级由壳体、内件及( 液压) 控制管( 路) 系统材料的压力一温度等级确定。膜片式快开排泥阀在某一温度下的最大允许工作压力取壳体、内件及控制管系统材料在该温度压力值中的小值。5. 1. 1铁制壳体的压力一温度等级应符合 GB/ T 17241. 7 的规定。5. 1.2对 GB/T 17241. 7 未规定压力一温度等级的材料,可按有关标准或设计的规定5. 2阀 体5. 2. 1阀体法兰 阀体法兰应与阀体整体铸成。法兰的形式和尺寸应符合 GB/T 17241. 6 的规定,技术条件应符合GB/ T 17241. 7 的规定。5. 2. 2阀体结构长度见表 1 表 1单位 为毫.

1、当您付费下载文档后,您只拥有了使用权限,并不意味着购买了版权,文档只能用于自身使用,不得用于其他商业用途(如 [转卖]进行直接盈利或[编辑后售卖]进行间接盈利)。
2、本站所有内容均由合作方或网友上传,本站不对文档的完整性、权威性及其观点立场正确性做任何保证或承诺!文档内容仅供研究参考,付费前请自行鉴别。
3、如文档内容存在违规,或者侵犯商业秘密、侵犯著作权等,请点击“违规举报”。

碎片内容

CJT196-2004 膜片式快开排泥阀.pdf

确认删除?
vip会员
分享赚钱
搜索
关注微信
  • 签字123
回到顶部