电脑桌面
添加签字123到电脑桌面
安装后可以在桌面快捷访问

CJT179-2003 自力式流量控制阀.pdf

CJT179-2003 自力式流量控制阀.pdf_第1页
1/7
CJT179-2003 自力式流量控制阀.pdf_第2页
2/7
CJT179-2003 自力式流量控制阀.pdf_第3页
3/7
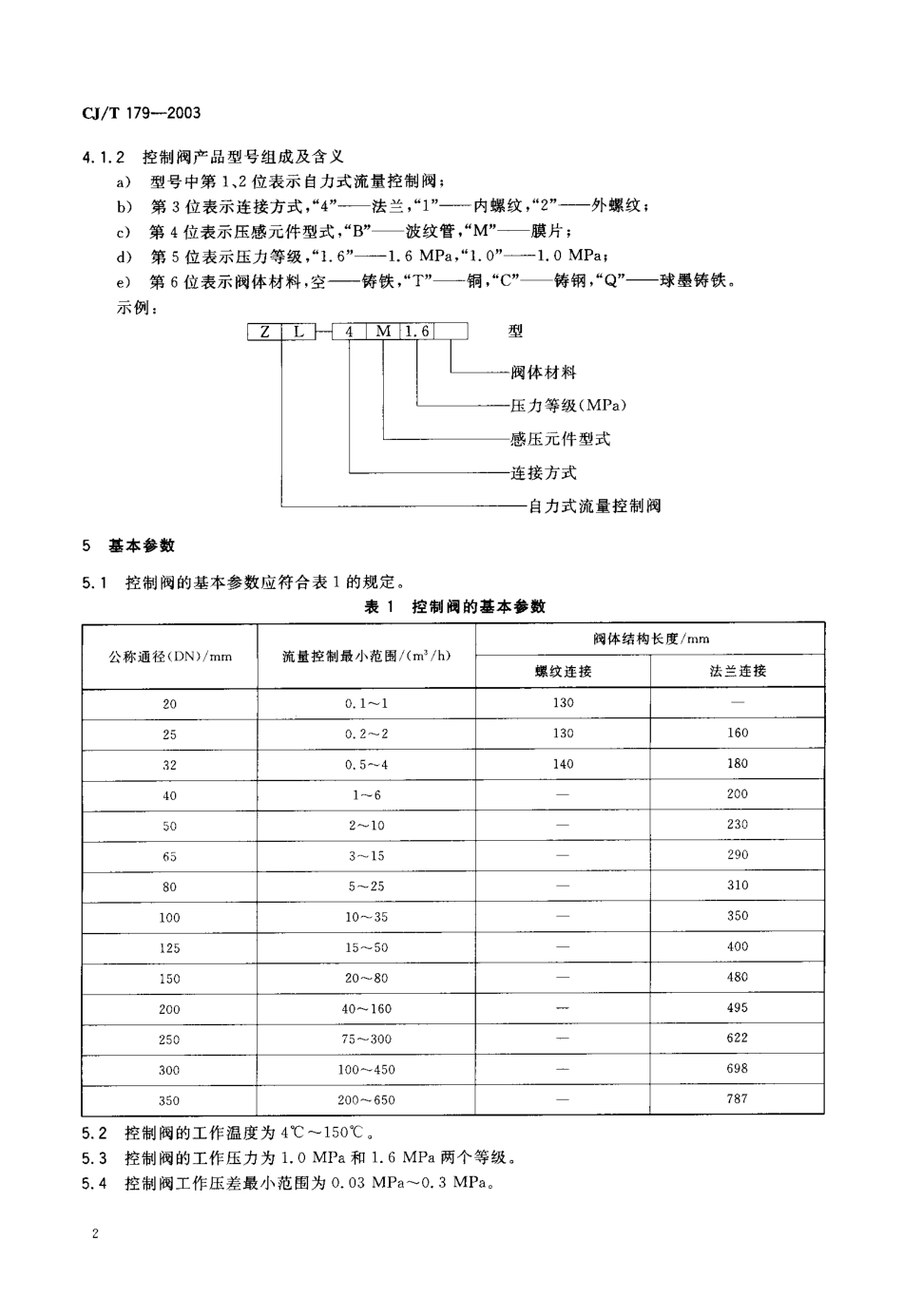
CJ /T 179-2003曰 曰门. 曰‘.月U青 标准为首次制定的行业标准 本标准由建设部标准定额研究所提出。 本标准由建设部城镇建设标准技术归口单位建设部城市建设研究院归口。 本标准起草单位:廊坊市爱能供热设备有限公司、河北省文安县洁兰特暖通设备有限公司、河北平衡阀门制造有限公司、哈尔滨市雅克供暖调控设备有限责任公司、哈尔滨工业大学市政环境工程学院、北京天箭星机电技术有限公司、建设部城市建设研究院。 本标准主要起草人: 张丙礼、盛晓文、柳大林、崔笑千、王伟、朱大同、赵启德、刘万岭、谷守棣、杨 健 。CJ /T 179-2003自力式流量控制阀1范 围 本标准规定了自力式流量控制阀(以下简称控制阀)的型号编制、基本参数、技术要求、检验方法以及标志、包装、运输、储存等方面的内容。 本标准适用于以水为介质的供热(冷) 系统使用的控制阀,其介质进 口压力不大于 1. 6 MPa ,温度4'C -150r 。2规范性引用文件 下列文件中的条款通过本标准的引用而成为本标准的条款。凡是注日期的引用文件,其随后所有的修改单(不包括勘误的内容)或修订版均不适用于本标准,然而,鼓励根据本标准达成协议的各方研究是否可使用这些文件的最新版本。凡是不注日期的引用文件,其最新版本适用于本标准。 GB/T 12226通用阀门灰铸铁件技术条件 GB/T 12225通用阀门 铜合金铸件技术条件 GB/T 13808铜及铜合金挤制棒 GB/T 1220不锈钢棒 GB/T 1239. 2冷卷圆柱螺旋压缩弹簧技术条件 GB/T 1239. 4热卷圆柱螺旋弹簧技术条件 JB/ T 6169金属波纹管 GB/T 17241. 6整体铸铁管法兰 GB/ T 1414管路旋人端用普通螺纹尺寸系列 GB/ T 13927通用阀门压力试验 GB/ T 2828逐批检查技术抽样程序及抽样表3定 义 本标准采用下列定义3. 1自力式流量控制阀self-operated flow control valve 工作时不依靠外部动力,在压差控制范围内,保持流是恒定的阀门。3. 2设定流里 definite flow 调节控制阀的开度,按要求所确定的控制流量。3. 3感压元件 component of pressure perception 感受介质压力变化,并驱动阀瓣 自动实现控制功能的元件。3. 4工作压差 working pressure difference 控制流量范围下,介质通过控制阀的压力降。4型 号 编 制4. 1控制阀的型号编制应包括下列内容:4. 1. 1控制阀用“白流”汉语拼音大写字头 zi 表示曰 /T 179-20034. 1.2控制阀产品型号组成及含义 a)型号中第 1,2 位表示自力式流量控制阀; b)第 3 位表示连接方式,,.4 —法兰,,.1 —内螺纹," 80—外螺纹; c)第 4 位表示压感元件型式,"B —波纹管,+M" —膜片; d)第 5 位表示压力等级," 1. V -1. 6 MPa," 1.V -1. 0 MPa; e)第 6 位表示阀体材料,空—铸铁,"T —铜,"C —铸钢,+Q —球墨铸铁。 示 例 : { Z I L H 4一M }1 . 6 一一fl i阀体 材料压 力 等级 (M Pa)感 压 元件 型 式连 接 方式一 自力式 流 量 控 制 阀5基 本 参数5. 1控制阀的基本参数应符合表 1 的规定。 表 1控 制 阀的 基 本 参 数公称通径 (DN)/mm流量控制最小范 围/(m0/h)阀 体 结 构 长 度 / mm螺 纹 连 接法 兰 连 接2 00 . 1 ^11 3 02 50 . 2 一 21 3 01 6 03 20 . 5 - - 41 4 01 8 04 01 - - 62 0 05 02 -1 02 3 06 53 -1 52 9 08 05 一 2 53 1 01 0 01 0 -3 53 5 012 51 5 -5 04 0 015 02 0 -8 04 8 02 0 04 0 -1 6 04 9 52 5 07 5 -3 0 06 2 23 0 01 0 0 -4 5 06 9 83 5 02 0 0 - - 6 5 07 8 75.2控制阀的工作温度为40C- 1500C o5. 3控制阀的工作压力为 1. 0 MPa 和 1. 6 MPa 两个等级。5.4控制阀工作压差最小范围为。03 MPa- 0. 3 MPa.CJ /T 179-20036材 料 及 结构6. 1材料要求6. 1. 1阀体、阀瓣等元件采用灰铸铁材料时,其性能应符合国家标准 GB/T 12226 的规定;采用铜合金材料时,其性能应符合国家标准 GB/T 12225 的规定。6. .

1、当您付费下载文档后,您只拥有了使用权限,并不意味着购买了版权,文档只能用于自身使用,不得用于其他商业用途(如 [转卖]进行直接盈利或[编辑后售卖]进行间接盈利)。
2、本站所有内容均由合作方或网友上传,本站不对文档的完整性、权威性及其观点立场正确性做任何保证或承诺!文档内容仅供研究参考,付费前请自行鉴别。
3、如文档内容存在违规,或者侵犯商业秘密、侵犯著作权等,请点击“违规举报”。

碎片内容

CJT179-2003 自力式流量控制阀.pdf

确认删除?
vip会员
分享赚钱
搜索
关注微信
  • 签字123
回到顶部