电脑桌面
添加签字123到电脑桌面
安装后可以在桌面快捷访问

建筑施工安全生产隐患识别图集(施工升降机).pdfVIP专享

建筑施工安全生产隐患识别图集(施工升降机).pdf_第1页
1/60
建筑施工安全生产隐患识别图集(施工升降机).pdf_第2页
2/60
建筑施工安全生产隐患识别图集(施工升降机).pdf_第3页
3/60
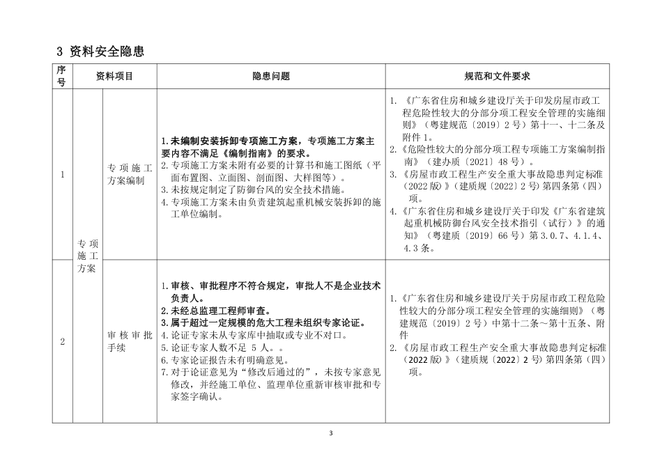
1广东省建筑施工安全生产隐患识别图集(施工升降机)1 编制说明为贯彻落实“安全第一,预防为主,综合治理”的方针,进一步提高我省建筑工程安全管理水平,指导建筑施工企业做好施工现场安全生产工作,进一步完善安全风险管控和隐患排查治理双重预防体系建设,加大企业安全生产诊断工作力度,不断总结经验、查找不足、改进工作,树立典型、推广先进,推动安全生产专项整治三年行动走深走实,确保建筑施工安全生产形势持续稳定,广东省住房和城乡建设厅特委托广东省建筑安全协会组织专家编写了《广东省建筑施工安全生产隐患识别图集》(施工升降机)。施工升降机是建筑施工活动中广泛使用的载人载货垂直运输机械,对有效减轻劳动强度、提升施工效率有着重要作用。但近年来,因维修保养不到位、操作使用不当,安全隐患没有得到及时消除,导致安全事故时有发生。本图集依据法律法规、规范标准的最新要求,共分为编制说明、编制依据、资料安全隐患、工程实体安全隐患等 4 部分。其中,资料安全隐患主要是以专项施工方案、技术管理资料等 2 个方面,工程实体安全隐患是主体部分,主要包括安全装置及防冲顶措施、金属结构与连接、传动系统、电气系统、其它项目等方面,精心集选了 160 余张照片,直观展示了施工升降机常见隐患,并分析了隐患可能导致的后果,指出了违反的规范标准条款,力图为广大建筑施工专业技术人员和一线作业人员准确、便捷、快速辨识施工升降机隐患提供可靠遵从。本图集具有较强的科学性、指导性和实用性,可作为全省建筑施工安全生产隐患排查治理的重要参考依据,也可作为相关人员的培训教材和安全监督管理人员参考手册。由于编制时间较紧、能力水平有限,如有不妥之处,敬请批评指正。22 编制依据2.1《建设工程安全生产管理条例》(中华人民共和国国务院令第 393 号)2.2《建筑起重机械安全监督管理规定》(建设部令第 166 号)2.3《危险性较大的分部分项工程安全管理规定》(住建部〔2018〕37 号令)2.4《危险性较大的分部分项工程专项施工方案编制指南》(建办质〔2021〕48 号)2.5《房屋市政工程生产安全重大事故隐患判定标准(2022 版)》(建质规〔2022〕2 号)2.6《起重机械定期检验规则》(TSG Q7015-2016)2.7《起重机械安装改造重大修理监督检验规则》(TSG Q7016-2016)2.8《施工升降机安全规程》(GB 10055-2007)2.9《吊笼有垂直导向的人货两用施工升降机》(GB/T 26557-2021)2.10《齿轮齿条式人货两用施工升降机安装质量检验规程》(GB/T 33640-2017)2.11《建筑机械使用安全技术规程》(JGJ 33-2012)2.12《施工现场机械设备检查技术规范》(JGJ 160-2016)2.13《建筑施工安全检查标准》(JGJ 59-2011)2.14《建筑施工升降机安装、使用、拆卸安全技术规程》(JGJ 215-2010)2.15《建筑施工升降设备设施检验标准》(JGJ 305-2013)2.16《广东省住房和城乡建设厅关于房屋市政工程危险性较大的分部分项工程安全管理的实施细则》(粤建规范〔2019〕2 号)2.17《广东省建筑起重机械防御台风安全技术指引(试行)》(粤建质〔2019〕66 号)33 资料安全隐患序号资料项目隐患问题规范和文件要求1专 项施 工方案专 项 施 工方案编制1.未编制安装拆卸专项施工方案,专项施工方案主要内容不满足《编制指南》的要求。2.专项施工方案未附有必要的计算书和施工图纸(平面布置图、立面图、剖面图、大样图等)。3.未按规定制定了防御台风的安全技术措施。4.专项施工方案未由负责建筑起重机械安装拆卸的施工单位编制。1. 《广东省住房和城乡建设厅关于印发房屋市政工程危险性较大的分部分项工程安全管理的实施细则》(粤建规范〔2019〕2 号)第十一、十二条及附件 1。2.《危险性较大的分部分项工程专项施工方案编制指南》(建办质〔2021〕48 号)。3.《房屋市政工程生产安全重大事故隐患判定标准(2022 版)》(建质规〔2022〕2 号)第四条第(四)项。4.《广东省住房和城乡建设厅关于印发《广东省建筑起重机械防御台风安全技术指引(试行)》的通知》(粤建质〔2019〕66 号)第 3.0.7、4.1.4、4.3 条。2审 核 审 批手续1....

1、当您付费下载文档后,您只拥有了使用权限,并不意味着购买了版权,文档只能用于自身使用,不得用于其他商业用途(如 [转卖]进行直接盈利或[编辑后售卖]进行间接盈利)。
2、本站所有内容均由合作方或网友上传,本站不对文档的完整性、权威性及其观点立场正确性做任何保证或承诺!文档内容仅供研究参考,付费前请自行鉴别。
3、如文档内容存在违规,或者侵犯商业秘密、侵犯著作权等,请点击“违规举报”。

碎片内容

建筑施工安全生产隐患识别图集(施工升降机).pdf

确认删除?
vip会员
分享赚钱
搜索
关注微信
  • 签字123
回到顶部