电脑桌面
添加签字123到电脑桌面
安装后可以在桌面快捷访问

某综合治理景观建设河堤内滩面平台园林绿化工程施工组织设计方案.doc

某综合治理景观建设河堤内滩面平台园林绿化工程施工组织设计方案.doc_第1页
1/28
某综合治理景观建设河堤内滩面平台园林绿化工程施工组织设计方案.doc_第2页
2/28
某综合治理景观建设河堤内滩面平台园林绿化工程施工组织设计方案.doc_第3页
3/28
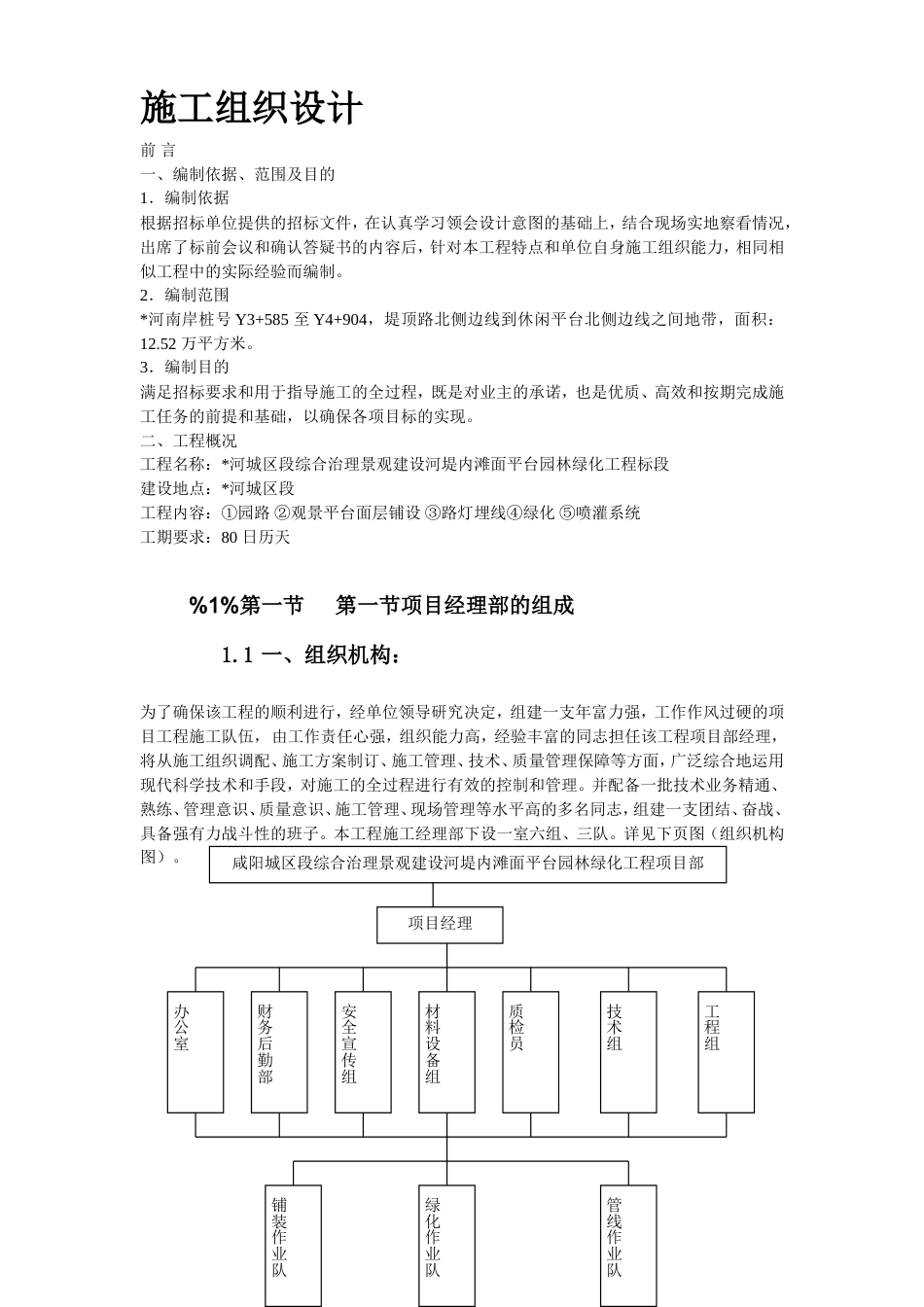
目录第一章 施工组织设计...........................................................4第 1 节 第一节项目经理部的组成.............................................51、 一、组织机构:....................................................52、 二、项目经理部各室、组职责........................................83、 三、项目经理部主要人员组成........................................9第 2 节 第二节施工部署及总平面布置........................................101、 一、施工部署.....................................................102、 二、总平面布置...................................................123、 三、临时用地表...................................................13第 3 节 第三节施工方案....................................................141、 一、总体方案.....................................................142、 二、具体施工方案.................................................15第 4 节 第四节施工组织及进度计划..........................................33第 5 节 第五节施工技术措施及使用新工艺、新技术的可行性....................371、 一、施工技术措施.................................................372、 二、使用新工艺、新技术的可行性...................................39第 6 节 第六节主要材料、构配件计划........................................401、 一、主要材料、构配件计划表.......................................402、 二、材料投入计划保证措施.........................................42第 7 节 第七节施工机械设备配备情况........................................43第 8 节 第八节劳动力安排计划..............................................471、 一、队伍组建.....................................................472、 二、任务划分及人员上场...........................................473、 三、劳动力计划表.................................................47第 9 节 第九节质量、工期保证措施..........................................491、 一、质量保证措施.................................................492、 二、工期保证措施.................................................50第 10 节 第十节安全文明施工措施...........................................521、 一、安全生产措施.................................................522、 二、文明施工措施.................................................53第二章 第二部分项目管理......................................................60第 1 节 一、项目管理机构配备情况表........................................60第 2 节 二、项目经理简历表................................................61第 3 节 三、项目技术负责人简历表..........................................62第 4 节 四、项目管理机构配备情况辅助说明资料..............................63施工组织设计前 言一、编制依据、范围及目的1.编制依据根据招标单位提供的招标文件,在认真学习领会设计意图的基础上,结合现场实地察看情况,出席了标前会议和确认答疑书的内容后,针对本工程特点和单位自身施工组织能力,相同相似工程中的实际经验而编制。2.编制范围*河南岸桩号 Y3+585 至 Y4+904,堤顶路北侧边线到休闲平台北侧边线之间地带,面积:12.52 万平方米。3.编制目的满足招标要求和用于指导施工的全过程,既是对业主的承诺,也是优质、高效和按期完成施工任务的前提和基础,以确保各项目标的实现。二、工程概况工程名称:*河城区段综合治理景观建设河堤内滩面平台园林绿化工程标段建设地点:*河城区段工程内容:①园路 ②观景平台面层铺设 ③路灯埋线④绿化 ⑤喷灌系统工期要求:80 日历天%1%第一节第一节项目经理部的...

1、当您付费下载文档后,您只拥有了使用权限,并不意味着购买了版权,文档只能用于自身使用,不得用于其他商业用途(如 [转卖]进行直接盈利或[编辑后售卖]进行间接盈利)。
2、本站所有内容均由合作方或网友上传,本站不对文档的完整性、权威性及其观点立场正确性做任何保证或承诺!文档内容仅供研究参考,付费前请自行鉴别。
3、如文档内容存在违规,或者侵犯商业秘密、侵犯著作权等,请点击“违规举报”。

碎片内容

某综合治理景观建设河堤内滩面平台园林绿化工程施工组织设计方案.doc

确认删除?
vip会员
分享赚钱
搜索
关注微信
  • 签字123
回到顶部