电脑桌面
添加签字123到电脑桌面
安装后可以在桌面快捷访问

某市城市绿地绿化施工组织设计.doc

某市城市绿地绿化施工组织设计.doc_第1页
1/34
某市城市绿地绿化施工组织设计.doc_第2页
2/34
某市城市绿地绿化施工组织设计.doc_第3页
3/34
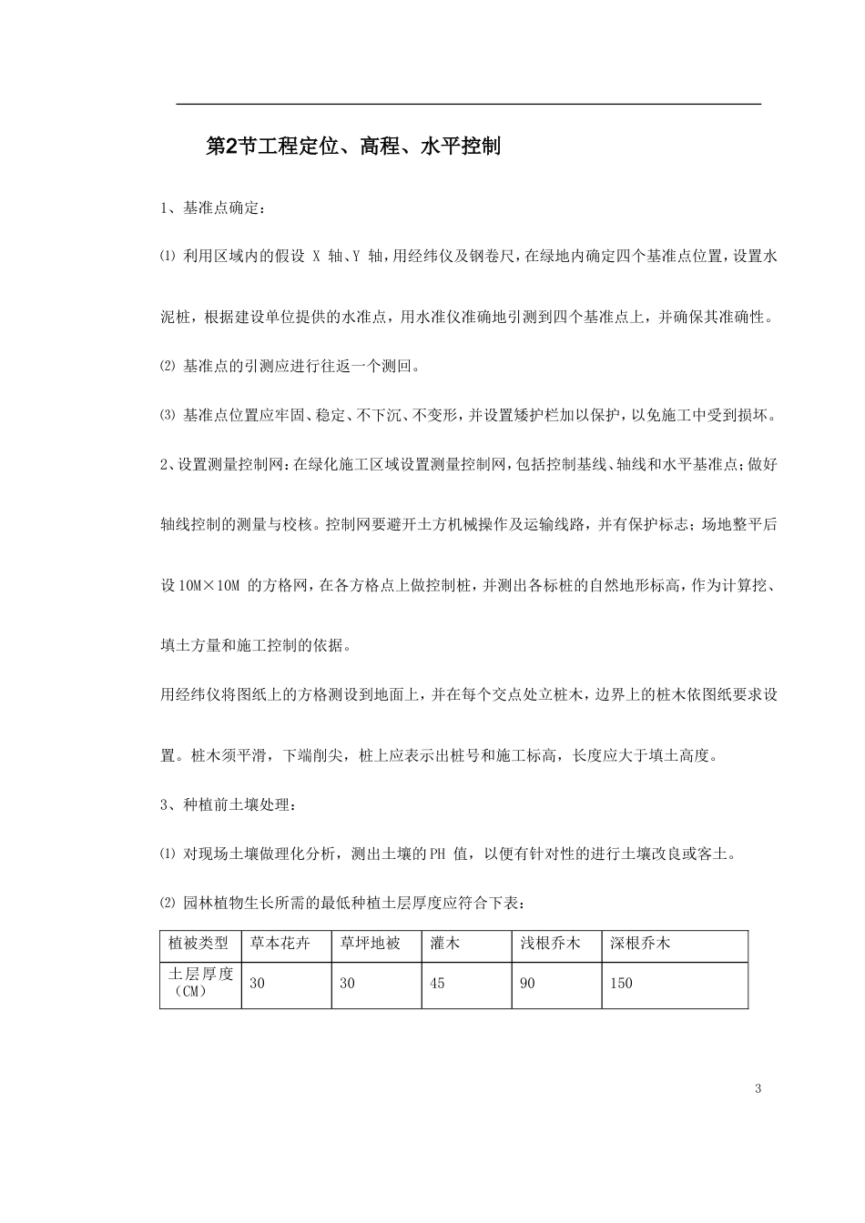
目录第一章 某市城市绿地绿化施工组织设计............................................2第 1 节 施工流程图...........................................................3第 2 节 工程定位、高程、水平控制.............................................3第 3 节 树木栽植.............................................................4第 4 节 大树移植............................................................14第 5 节 复合土回填..........................................................21第 6 节 营养土回填..........................................................21第 7 节 草坪的施工与养护....................................................22第 8 节 养护管理............................................................251第一章某市城市绿地绿化施工组织设计工 程 概 况本工程为..市新江绿地、新城绿地建设工程,分别位于 329 国道新江路口和 329 国道新城大道路口。本工程绿化面积新江绿地有 2607 M2、新城绿地有 1286M2。苗木多以大规格树木、多色彩的片植灌木及四季常绿的暖季型草坪马尼拉为主。施工准备工作1、熟悉现场,结合施工图定位。2、熟悉施工图,准备技术交底。3、有关机械进场。4、建立施工现场和管理机构、项目经理部,明确各自的岗位职责。5、联系临时办公室和宿舍,按总布要求定好材料及工具堆场。6、与业主联系好施工用电、用水。各部分分项工程的施工方案和保证质量的措施第1节施工流程图2定位放线树木栽植复合土回填营养土回填铺设草皮查漏补缺竣工清场第2节工程定位、高程、水平控制1、基准点确定:⑴ 利用区域内的假设 X 轴、Y 轴,用经纬仪及钢卷尺,在绿地内确定四个基准点位置,设置水泥桩,根据建设单位提供的水准点,用水准仪准确地引测到四个基准点上,并确保其准确性。⑵ 基准点的引测应进行往返一个测回。⑶ 基准点位置应牢固、稳定、不下沉、不变形,并设置矮护栏加以保护,以免施工中受到损坏。2、设置测量控制网:在绿化施工区域设置测量控制网,包括控制基线、轴线和水平基准点;做好轴线控制的测量与校核。控制网要避开土方机械操作及运输线路,并有保护标志;场地整平后设 10M×10M 的方格网,在各方格点上做控制桩,并测出各标桩的自然地形标高,作为计算挖、填土方量和施工控制的依据。用经纬仪将图纸上的方格测设到地面上,并在每个交点处立桩木,边界上的桩木依图纸要求设置。桩木须平滑,下端削尖,桩上应表示出桩号和施工标高,长度应大于填土高度。3、种植前土壤处理:⑴ 对现场土壤做理化分析,测出土壤的 PH 值,以便有针对性的进行土壤改良或客土。⑵ 园林植物生长所需的最低种植土层厚度应符合下表:植被类型草本花卉草坪地被灌木浅根乔木深根乔木土层厚度(CM)303045901503第3节树木栽植(一)定点放线:采用交会法与网格法相结合的施工方法。1、对称式栽植的乔木采用交会法定点。片植灌木先以交会法定出两个基点,再以此两个基点,采用局部网格法放出拼块边线,其它植物采用网格法建点。2、网格法:首先在设计图上按等距离划好区方格,然后在地面上按相应比例划好方格,方格标记可以用白灰划线。定点时,先在设计图上量准树木与方格内纵、横坐标的距离,再按现场放大了的比例,在相应方格内定准植树点位,并在该点上撒上白灰标明点位。3、交会法:找出设计图上和施工现场二个完全相等的基点,量准确植树点位与该基点的相互距离,分别从各点用皮尺在地面上划弧交出植树点位,并作好明显标记,标记方法同上。(二)挖种植穴、槽:在栽植苗木前应以所定的灰点为中心,沿四周向下挖坑。种植穴、槽应根据植物根系、土球直径及土壤情况而定。穴、槽必须垂直下挖,上口下底相等。1、刨穴、槽的手工操作:⑴ 主要工具:尖镐、园锹、锄等。⑵ 操作要点:以定位点为中心,按规定的坑半径尺寸先在地上划圆,沿圆的四周向下垂直挖到规定的深度。然后将坑底挖松,弄平。⑶ 注意事项:4① 位置要正确。② 规格要适当。③ 挖出的坑,坑穴的上、下...

1、当您付费下载文档后,您只拥有了使用权限,并不意味着购买了版权,文档只能用于自身使用,不得用于其他商业用途(如 [转卖]进行直接盈利或[编辑后售卖]进行间接盈利)。
2、本站所有内容均由合作方或网友上传,本站不对文档的完整性、权威性及其观点立场正确性做任何保证或承诺!文档内容仅供研究参考,付费前请自行鉴别。
3、如文档内容存在违规,或者侵犯商业秘密、侵犯著作权等,请点击“违规举报”。

碎片内容

某市城市绿地绿化施工组织设计.doc

确认删除?
vip会员
分享赚钱
搜索
关注微信
  • 签字123
回到顶部