电脑桌面
添加签字123到电脑桌面
安装后可以在桌面快捷访问

某某公司筹建机电安装施工组织设计方案.docVIP免费优质

某某公司筹建机电安装施工组织设计方案.doc_第1页
1/35
某某公司筹建机电安装施工组织设计方案.doc_第2页
2/35
某某公司筹建机电安装施工组织设计方案.doc_第3页
3/35
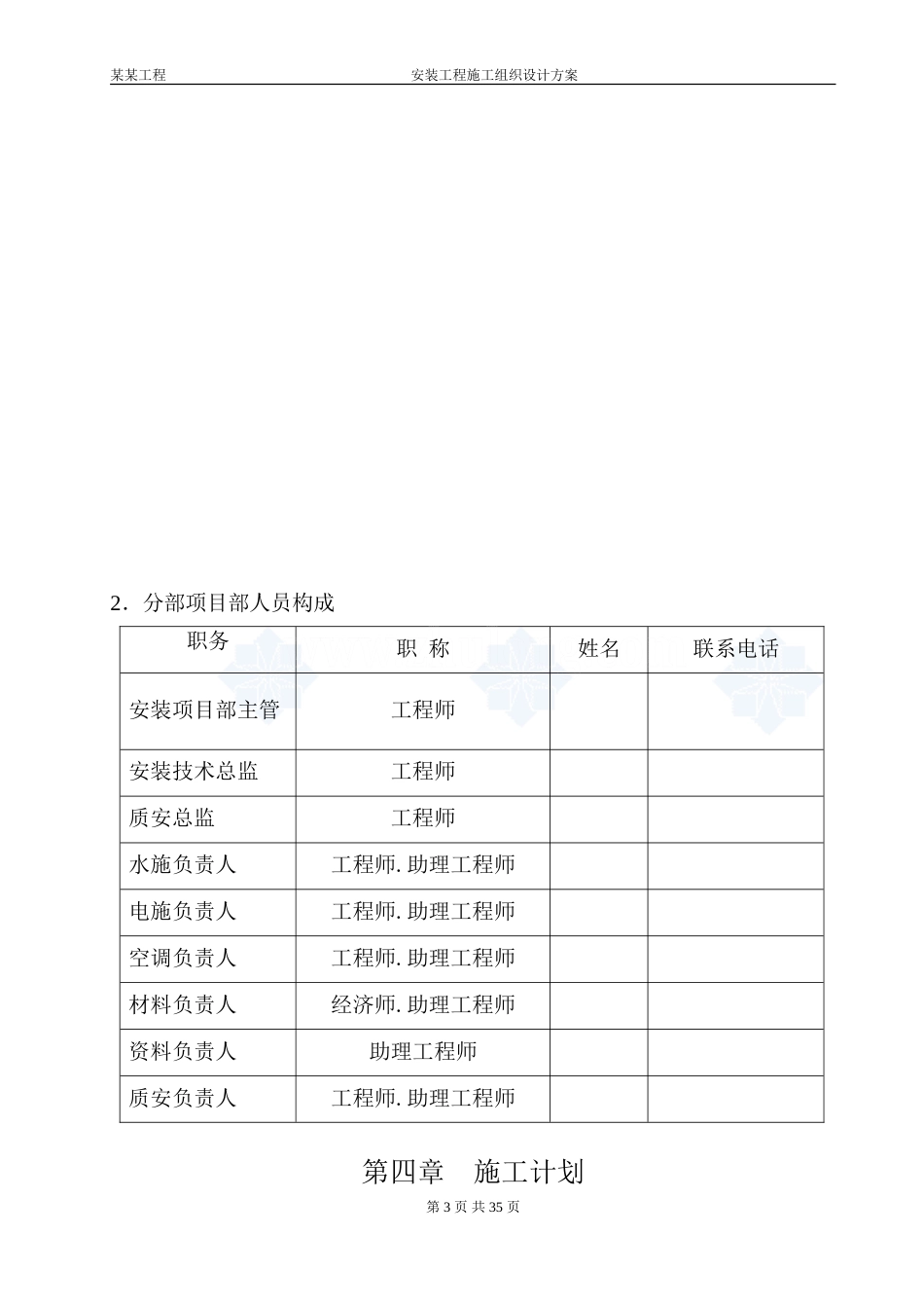
某某工程 安装工程施工组织设计方案第一章 编制说明 某某工程由广东某某公司筹建,某某设计院,由某某公司监理。1.编制依据1.1. 设计图纸 甲方提供现有的设计图纸。1.2. 建设单位各类招投标文件1.3.现行的施工验收规范① 《给水排水管道工程施工及验收规范》 GB50268-97② 《采暖与卫生工程施工及验收规范》 GBJ242-82③ 《自动喷水灭火系统施工及验收规范》 GB50261-96 ④ 《通风与空调工程施工及验收规范》 GB50243-97⑤ 《压缩机、风机、泵安装工程施工及验收规范》 GB50275-98⑥ 《电气装置安装工程 1KV 及以下配线工程施工验收规范》GB50258-96⑦ 《电气装置安装工程电气照明装置施工及验收规范》 GB50259-96⑧ 《电气装置安装工程电缆线路施工及验收规范》 GB50168-92⑨ 《火灾自动报警系统施工及验收规范》 GB50166-92⑩ 其他相关的施工验收规范第二章 工程概况1.工程简介本工程位于**村,机楼建筑面积 6740M2,属钢筋混凝土框架结构,建筑层数六层,其中地下消防水池面积为 408M2;仓库建筑面积 1951M2,建筑层数二层,属钢筋混凝土框架结构。2. 施工内容2.1. 给排水分部2.1.1. 生活给水系统2.1.2. 生活排水系统2.1.3. 空调给水系统2.1.4. 消防给水系统2.2. 电气分部2.2.1. 动力配电系统第 1 页 共 35 页某某工程 安装工程施工组织设计方案2.2.2. 照明配电系统2.2.3. 防雷接地系统2.2.4. 火灾自动报警系统2.3. 通风空调分部2.3.1. 中央空调系统2.3.2. 通风系统2.3.3. 新风系统2.3.4. 防排烟系统3. 工程特点3.1. 平面布置比较紧凑。3.2.各类设备繁多,对各个工种交叉作业配合要求高,高空作业范围大。3.3.功能系统齐全,安装专业性较强,对施工管理人员的素质要求较高。3.4. 本工程环境条件较好,有利于搞好文明施工建设。4.工期要求拟定于 2005 年 9 月 29 日开工,2006 年 6 月 25 日完工。总工期为 270 天。5.质量要求:优良工程。第三章 施工管理及施工组织1.机电安装管理架构第 2 页 共 35 页机电安装分部项目部技术总监质安总监水施组电施组空调组材料组质安组资料组动力照明弱电系统各工种质安员材料采购风管制安材料选型定板材料保管交工技术资料各类文件往来专职电工通风空调设备义务消防队消防给水空调给水生活给排水各类安装班组某某工程 安装工程施工组织设计方案2.分部项目部人员构成职务职 称姓名联系电话安装项目部主管工程师安装技术总监工程师质安总监工程师水施负责人工程师.助理工程师电施负责人工程师.助理工程师空调负责人工程师.助理工程师材料负责人经济师.助理工程师资料负责人助理工程师质安负责人工程师.助理工程师 第四章 施工计划第 3 页 共 35 页某某工程 安装工程施工组织设计方案1. 施工作业计划本工程机电安装作业点较分散,在实际施工中各安装工种之间、各安装工种与土建施工作业之间的交叉配合尤为关健。经综合分析,安装工作可分三个阶段及六个流程进行。1.1. 三个阶段。1.1.1. 初期阶段:密切配合土建完成预埋、预留工作。1.1.2. 安装阶段:随着土建结构陆续交出场地,进行实质性施工。1.1.3. 调试、验收阶段:在安装阶段中应基本完成各项分项工作量,这是整个安装分部工作的关健阶段。1.2. 六个施工流程1.2.1.配合土建结构施工完成预埋、预留工作;完成材料进场预制加工、检验、检测工作。1.2.2.管线敷设(电专业);干管安装(水专业);风管吊装(空调专业)1.2.3.电箱安装(电专业);支管安装(水专业),配送风管安装(空调专业)。1.2.4. 设备、灯具及卫生器具、送风口安装。1.2.5. 系统测试、试验、设备试运转。1.2.6. 验收、交工准备工作,竣工技术资料装编。六个流程之间实现流水作业,科学管理工作面,争取时间,缩短工期。2. 施工作业难点、重点2.1.对空调、通风要求较为严格,管道走向复杂,自动化控制程度高,作业点多、设备吊装难度大,是本工程机电安装一个重点。2.2.各类机房和走廊上空管线布置直接影响到安装工艺观感,是本工程机电安装的重点。针对上述二点在分项工程实施、开工前应做详细的计划,并编制分项工...

1、当您付费下载文档后,您只拥有了使用权限,并不意味着购买了版权,文档只能用于自身使用,不得用于其他商业用途(如 [转卖]进行直接盈利或[编辑后售卖]进行间接盈利)。
2、本站所有内容均由合作方或网友上传,本站不对文档的完整性、权威性及其观点立场正确性做任何保证或承诺!文档内容仅供研究参考,付费前请自行鉴别。
3、如文档内容存在违规,或者侵犯商业秘密、侵犯著作权等,请点击“违规举报”。

碎片内容

某某公司筹建机电安装施工组织设计方案.doc

确认删除?
vip会员
分享赚钱
搜索
关注微信
  • 签字123
回到顶部