电脑桌面
添加签字123到电脑桌面
安装后可以在桌面快捷访问

GBT18144-2008 玻璃应力测试方法.PDF

GBT18144-2008 玻璃应力测试方法.PDF_第1页
1/9
GBT18144-2008 玻璃应力测试方法.PDF_第2页
2/9
GBT18144-2008 玻璃应力测试方法.PDF_第3页
3/9
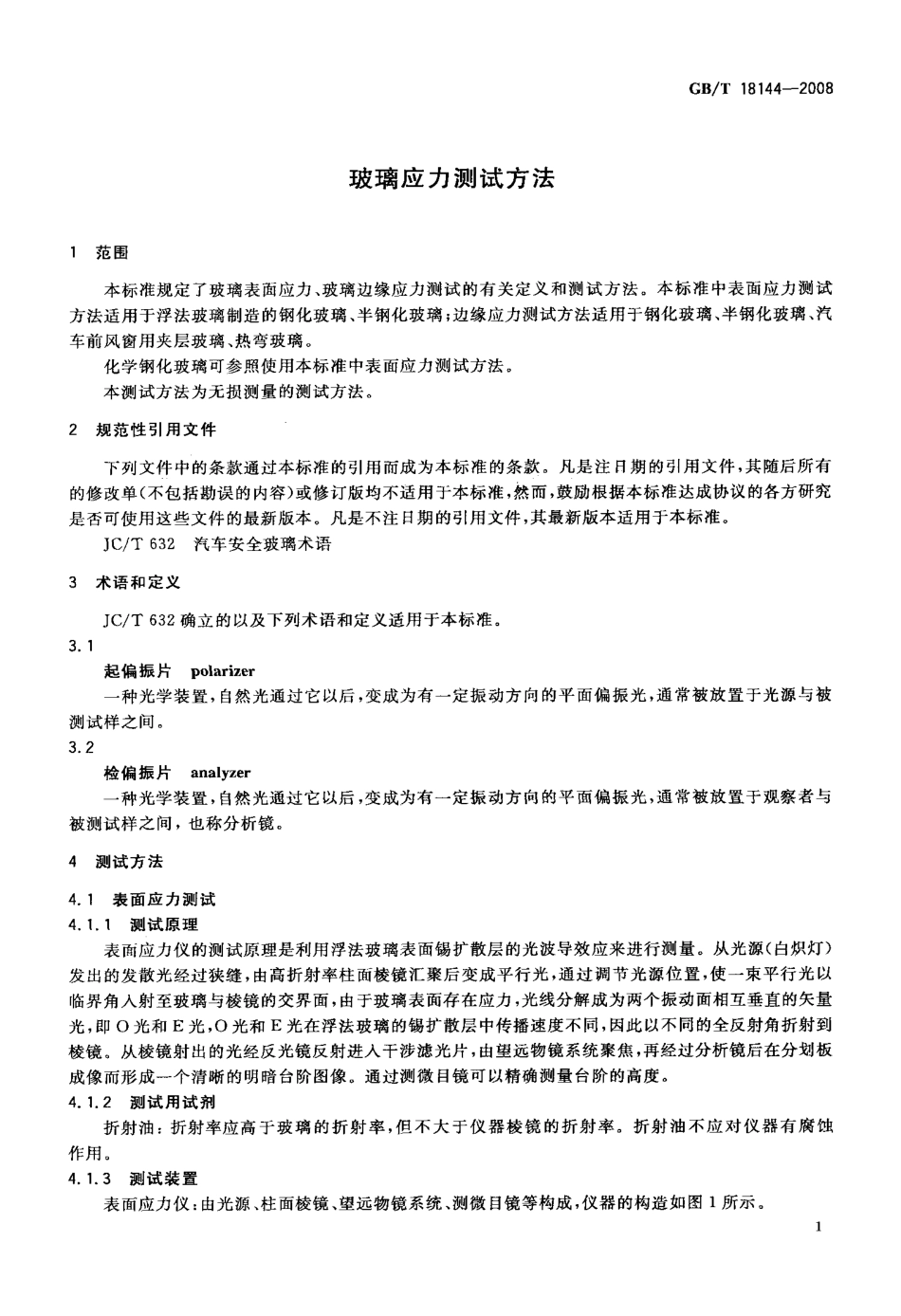
ICS81.040.20Q33a亘中华人民共和国国家标准GB/T 18144- - 2008代替GB/T 18144一一20002008—10—15发布玻璃应力测试方法Test met hod for measurement of st ress i n gl ass2009- 06- 0 1实施车瞀嬲鬻瓣警麟瞥星发布中国国家标准化管理委员会仪1”刖吾GB/T18144- - 2008本标准与美国材料试验协会标准ASTMC127905《退火玻璃、半钢化玻璃、钢化玻璃的表面应力和边缘应力无损光弹测量试验方法》、ASTMC1048—04《热处理平板玻璃HS类、FT类涂层和非涂层玻璃》和日本工业技术标准JISR32222003((半钢化玻璃》的一致性程度为非等效。本标准代替GB/T18144- - 2000<(玻璃应力测试方法》。本标准与GB/T181442000相比主要变化如下:——范围中增加汽车前风窗用夹层玻璃、热弯玻璃,删减了退火玻璃;增加了含涂层的玻璃边缘应力测试的无损检测方法;h将表面应力仪和边缘应力仪的仪器常数具体值不体现在标准文本中。本标准由中国建筑材料联合会提出。本标准由全国建筑用玻璃标准化技术委员会归口。本标准起草单位:中国建筑材料检验认证中心。本标准主要起草人:肖鹏军、王精精、陆凡。本标准所代替标准的历次版本情况为:——GB/T181442000.玻璃应力测试方法GB/T 18144- - 20081范围本标准规定了玻璃表珏应力、玻璃边缘应力测试的有关定义和测试方法。本标准中表面应力测试方法适用于浮法玻璃制造的钢化玻璃、半钢化玻璃;边缘应力测试方法适用于钢化玻璃、半钢化玻璃、汽车前风窗用夹层玻璃、热弯玻璃。化学钢化玻璃可参照使用本标准中表面应力测试方法。本测试方法为无损测量的测试方法。2规范性引用文件下列文件中的条款通过本标准的引用而成为本标准的条款。凡是注日期的引用文件,其随后所有的修改单(不包括勘误的内容)或修订版均不适用于本标准,然而,鼓励根据本标准达成协议的各方研究是否可使用这些文件的最新版本。凡是不注日期的引用文件,其最新版本适用于本标准。JC/T 632汽车安全玻璃术语3术语和定义JC/T 632确立的以及下列术语和定义适用于本标准。3.1起偏振片pol ari zer一种光学装置,自然光通过它以后,变成为有一定振动方向的平面偏振光,通常被放置于光源与被测试样之间。3.2检偏振片anal yzer一种光学装置,自然光通过它以后,变成为有一定振动方向的平面偏振光,通常被放置于观察者与被测试样之间,也称分析镜。4测试方法4.1表面应力测试4.1.1测试原理表面应力仪的测试原理是利用浮法玻璃表面锡扩散层的光波导效应来进行测量。从光源(白炽灯)发出的发散光经过狭缝,由高折射率柱面棱镜汇聚后变成平行光,通过调节光源位置,使一束平行光以临界角入射至玻璃与棱镜的交界面,由于玻璃表面存在应力,光线分解成为两个振动面相互垂直的矢量光,即O光和E光,O光和E光在浮法玻璃的锡扩散层中传播速度不同,因此以不同的全反射角折射到棱镜。从棱镜射出的光经反光镜反射进入干涉滤光片,由望远物镜系统聚焦,再经过分析镜后在分划板成像而形成一个清晰的明暗台阶图像。通过测微目镜可以精确测量台阶的高度。4.1.2测试用试剂折射油:折射率应高于玻璃的折射率,但不大于仪器棱镜的折射率。折射油不应对仪器有腐蚀作用。4.1.3测试装置表面应力仪:由光源、柱面棱镜、望远物镜系统、测微目镜等构成,仪器的构造如图1所示。1GB/T18144- - 2008图1表面应力仪的光学系统4.1.4试样的制备和保存以制品为试样。如果试样锡扩散层的表面有涂层(如幕墙玻璃、汽车后挡玻璃的釉面涂层),应先用氢氟酸或砂布除去涂层,在除去涂层的部位作为试样的应力检测点。为了避免热应力的产生,试样的内、外温度应一致并与周围的环境温度相同。4.1.5表面应力测量点的确定表面应力测量点由产品标准确定。4.1.6测试程序a)将被测试样的锡扩散层朝上水平平稳放置jb)将玻璃表面擦拭干净,在被测点滴上1滴~2滴折射油;c)将仪器棱镜部位与被测点处可靠接触;d)调整光源的位置、狭缝位置以及反光镜角度,使视场内出现清晰的明暗台阶图像;e)由测微目镜读出台阶的高度d,精确到0.01turn;f)压应力和拉应力由图2确定。2图2表面应力仪的视场中不同应.

1、当您付费下载文档后,您只拥有了使用权限,并不意味着购买了版权,文档只能用于自身使用,不得用于其他商业用途(如 [转卖]进行直接盈利或[编辑后售卖]进行间接盈利)。
2、本站所有内容均由合作方或网友上传,本站不对文档的完整性、权威性及其观点立场正确性做任何保证或承诺!文档内容仅供研究参考,付费前请自行鉴别。
3、如文档内容存在违规,或者侵犯商业秘密、侵犯著作权等,请点击“违规举报”。

碎片内容

GBT18144-2008 玻璃应力测试方法.PDF

确认删除?
vip会员
分享赚钱
搜索
关注微信
  • 签字123
回到顶部